HOME   LIST
‹–   –›

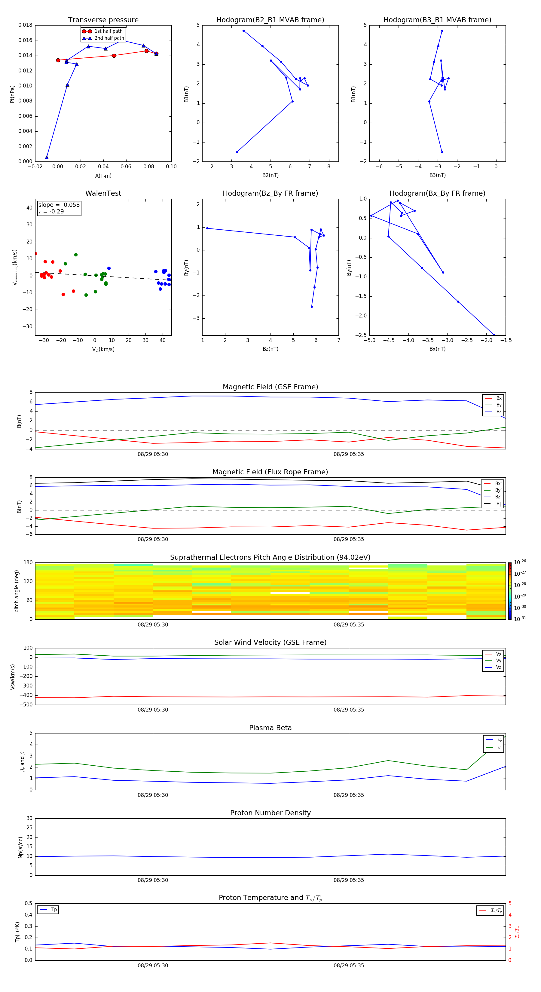
Flux Rope in 1997

Flux Rope Event 1997-08-29 05:27 ~ 1997-08-29 05:39 (13 minutes)


plot