HOME   LIST
‹–   –›

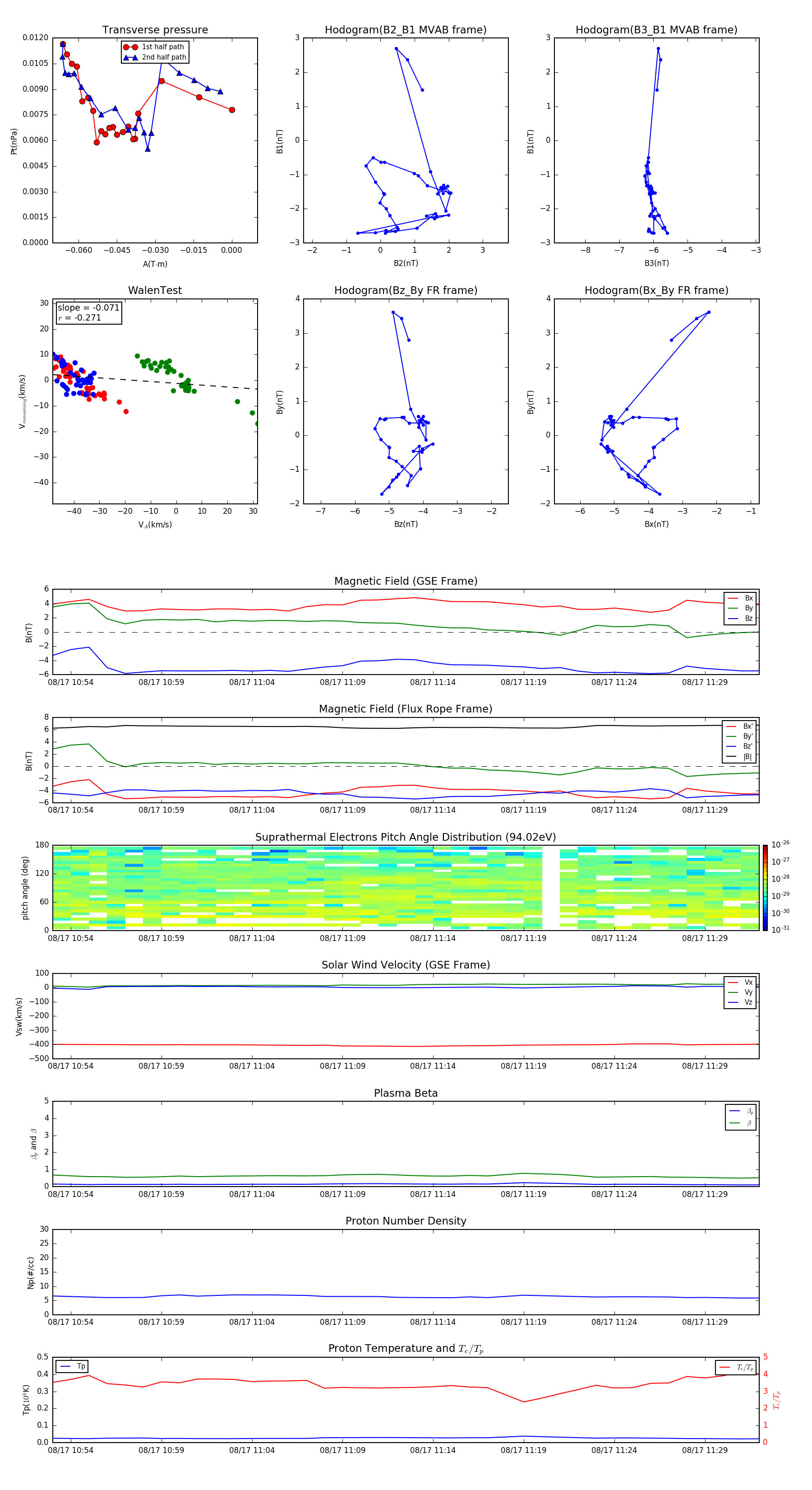
Flux Rope in 1997

Flux Rope Event 1997-08-17 10:53 ~ 1997-08-17 11:32 (40 minutes)


plot