HOME   LIST
‹–   –›

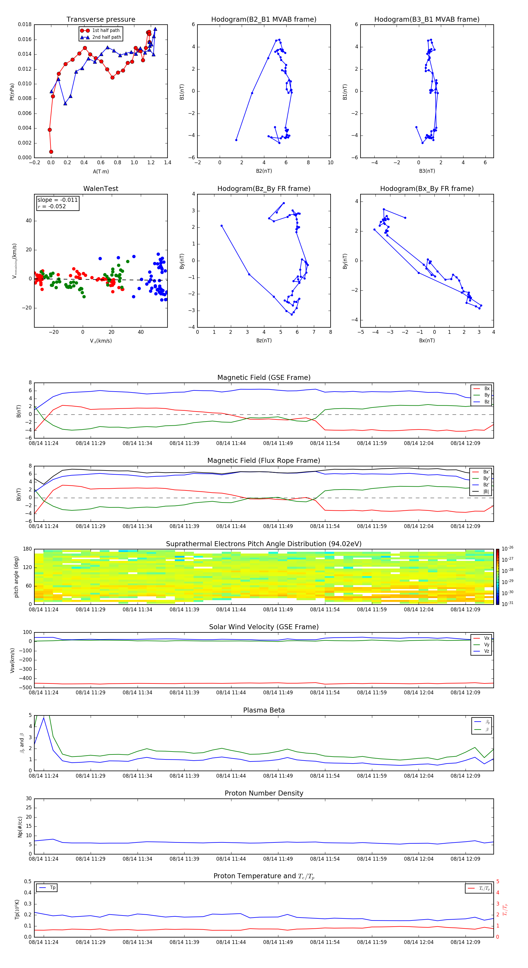
Flux Rope in 1997

Flux Rope Event 1997-08-14 11:23 ~ 1997-08-14 12:12 (50 minutes)


plot