HOME   LIST
‹–   –›

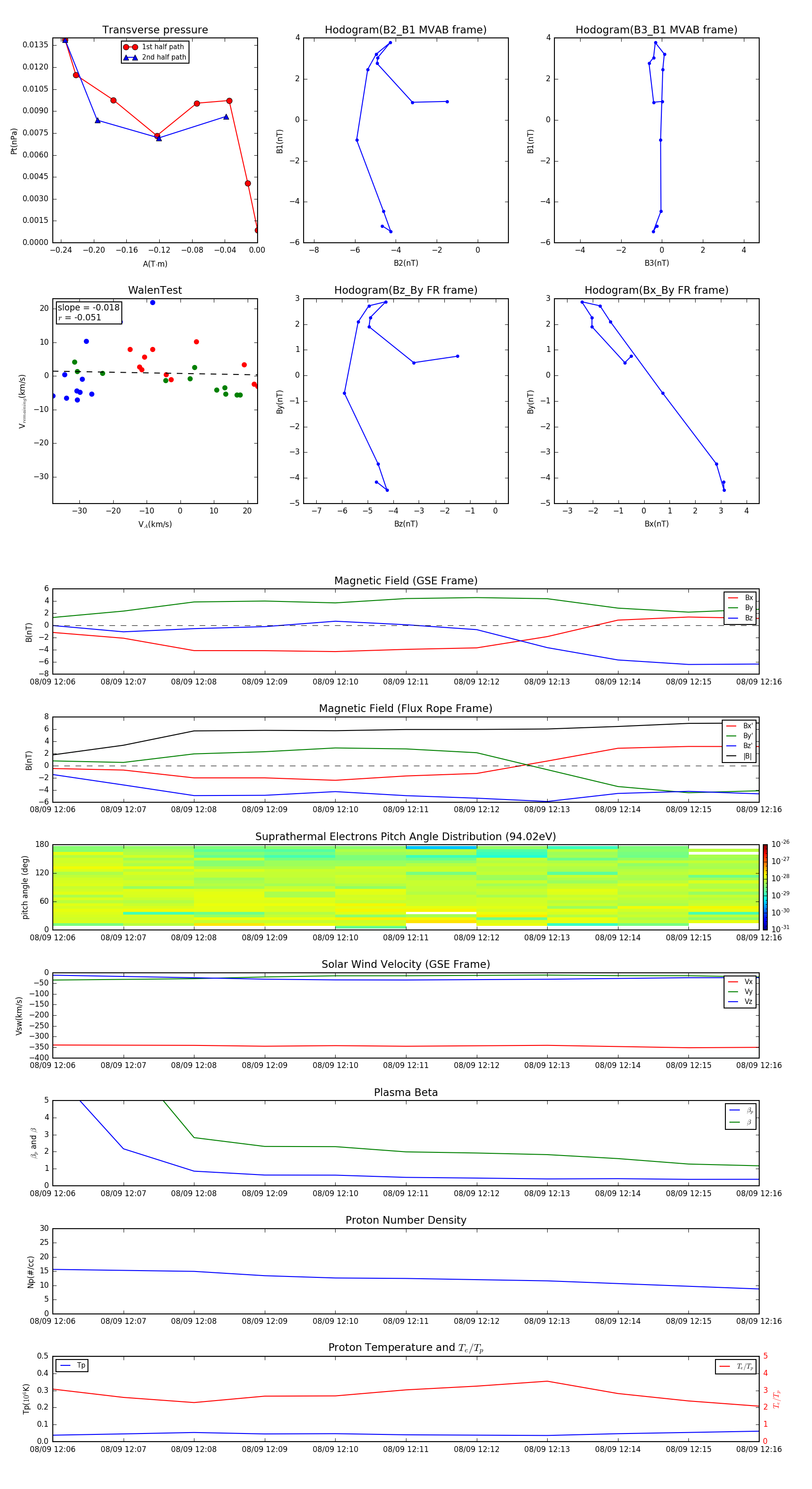
Flux Rope in 1997

Flux Rope Event 1997-08-09 12:06 ~ 1997-08-09 12:16 (11 minutes)


plot