HOME   LIST
‹–   –›

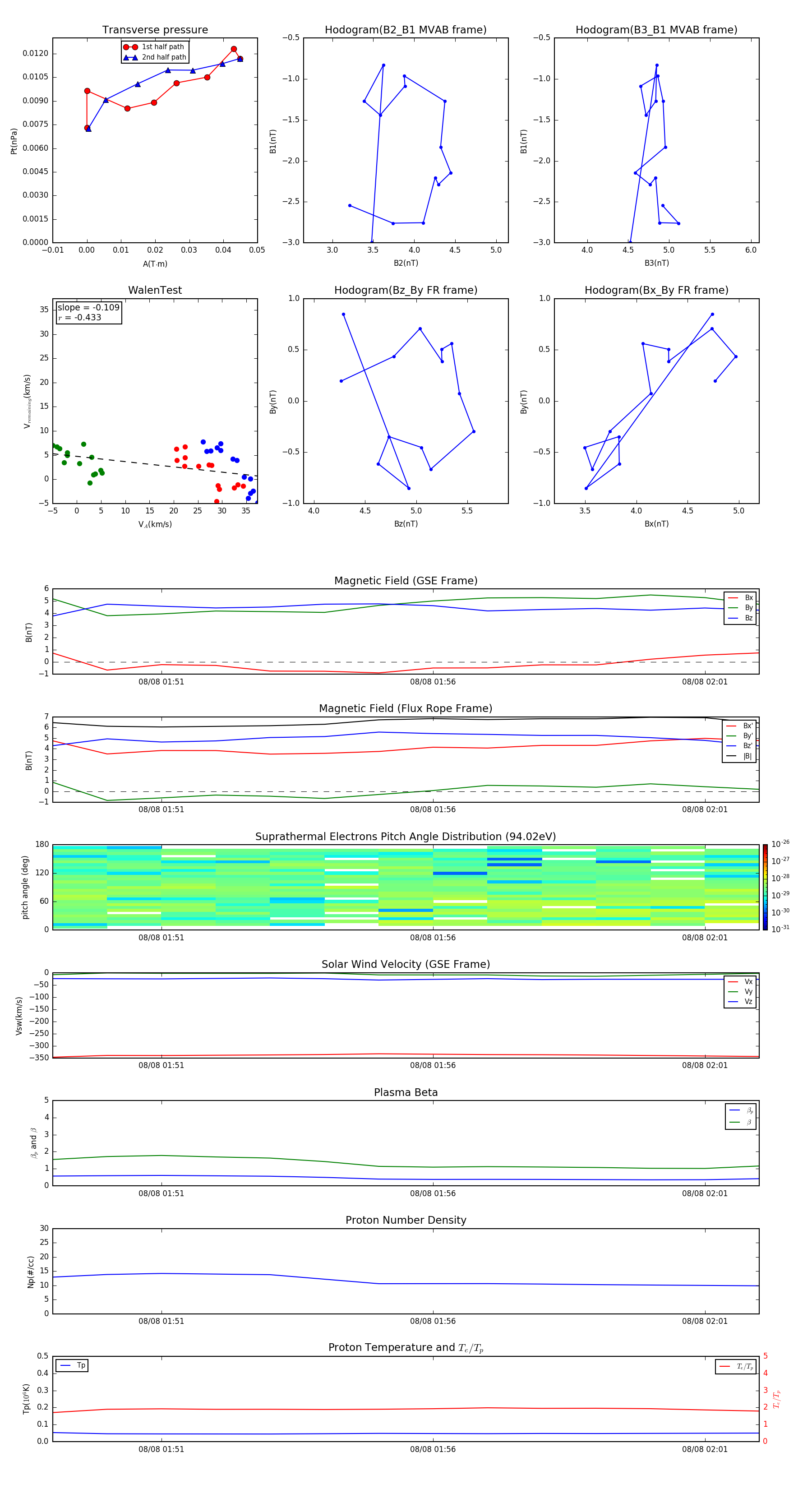
Flux Rope in 1997

Flux Rope Event 1997-08-08 01:49 ~ 1997-08-08 02:02 (14 minutes)


plot