HOME   LIST
‹–   –›

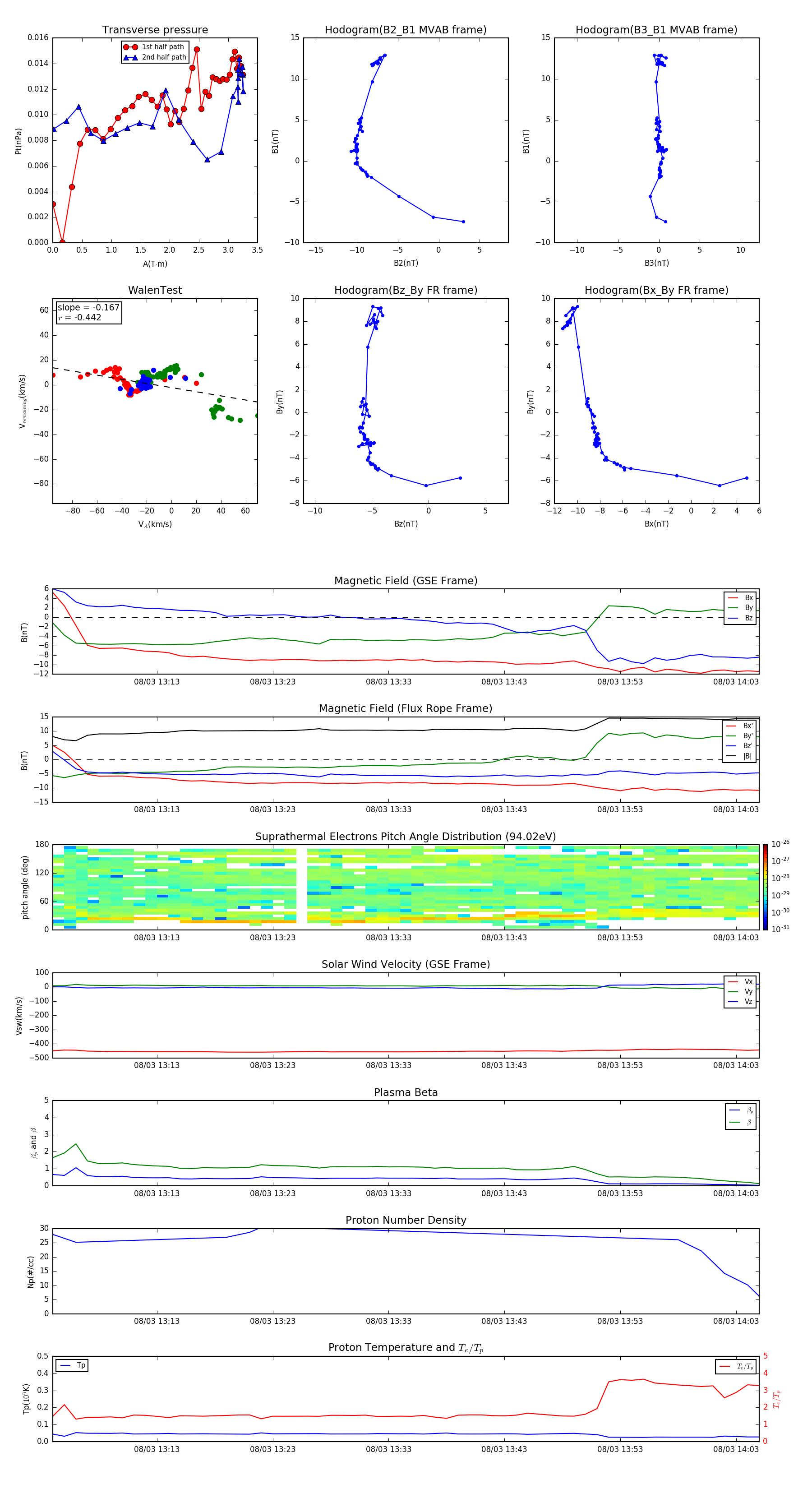
Flux Rope in 1997

Flux Rope Event 1997-08-03 13:04 ~ 1997-08-03 14:05 (62 minutes)


plot