HOME   LIST
‹–   –›

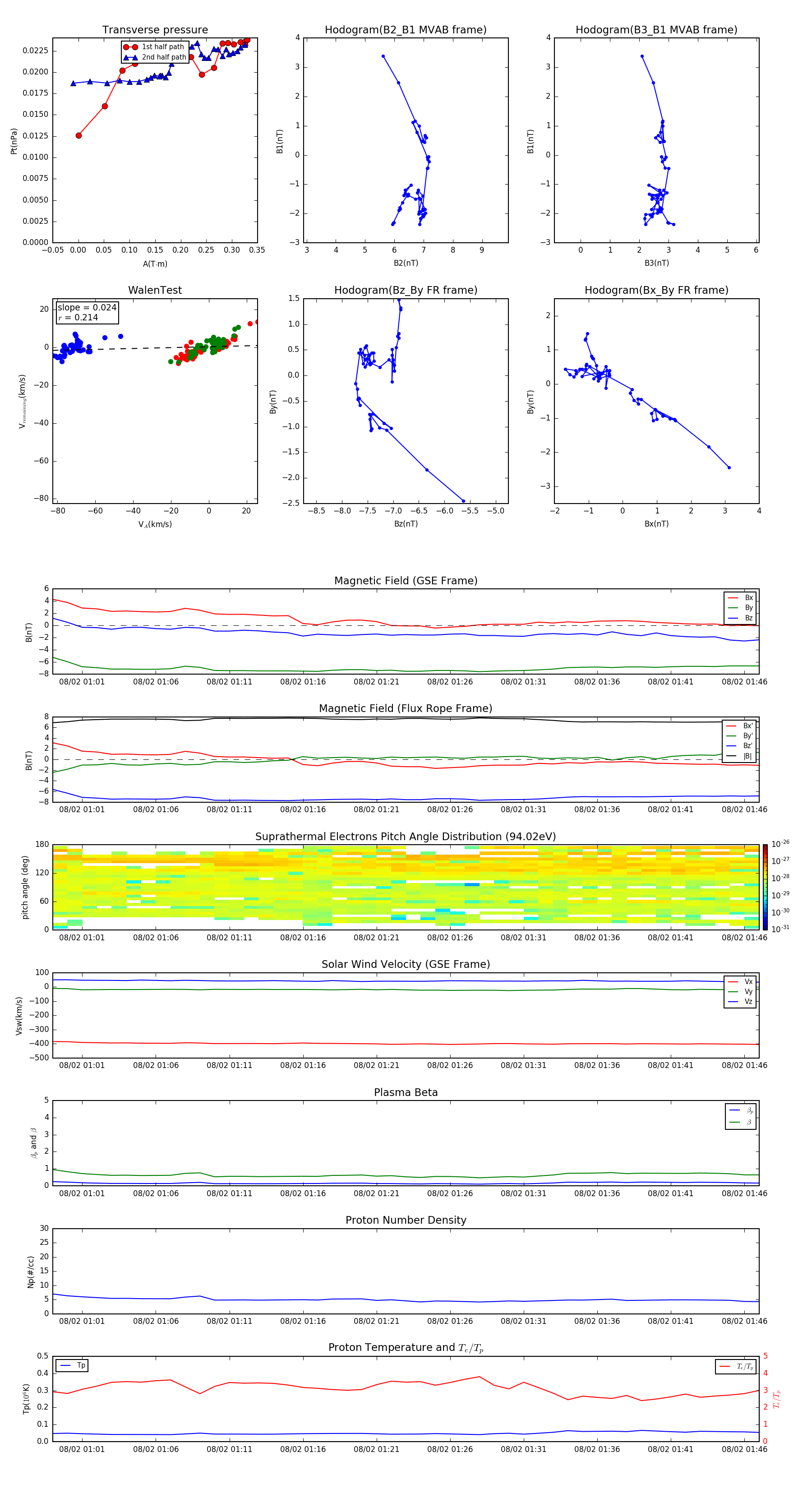
Flux Rope in 1997

Flux Rope Event 1997-08-02 00:59 ~ 1997-08-02 01:47 (49 minutes)


plot