HOME   LIST
‹–   –›

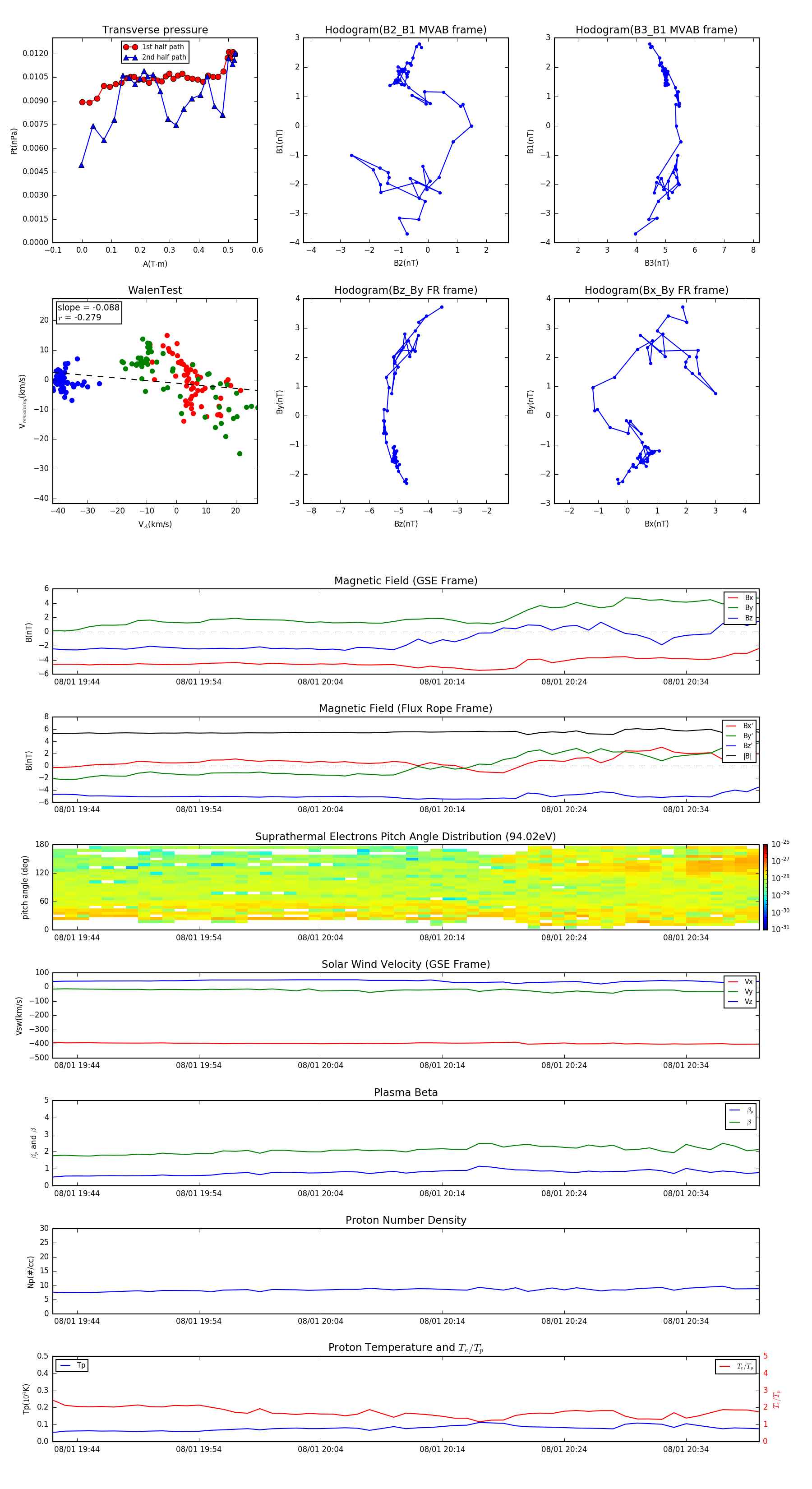
Flux Rope in 1997

Flux Rope Event 1997-08-01 19:42 ~ 1997-08-01 20:40 (59 minutes)


plot