HOME   LIST
‹–   –›

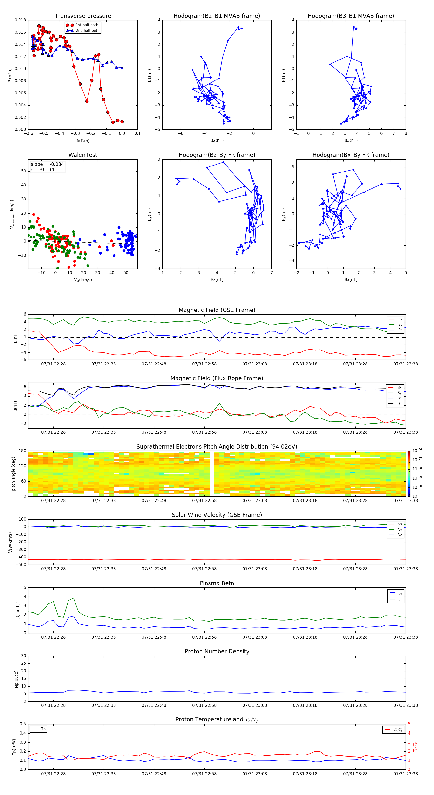
Flux Rope in 1997

Flux Rope Event 1997-07-31 22:23 ~ 1997-07-31 23:38 (76 minutes)


plot