HOME   LIST
‹–   –›

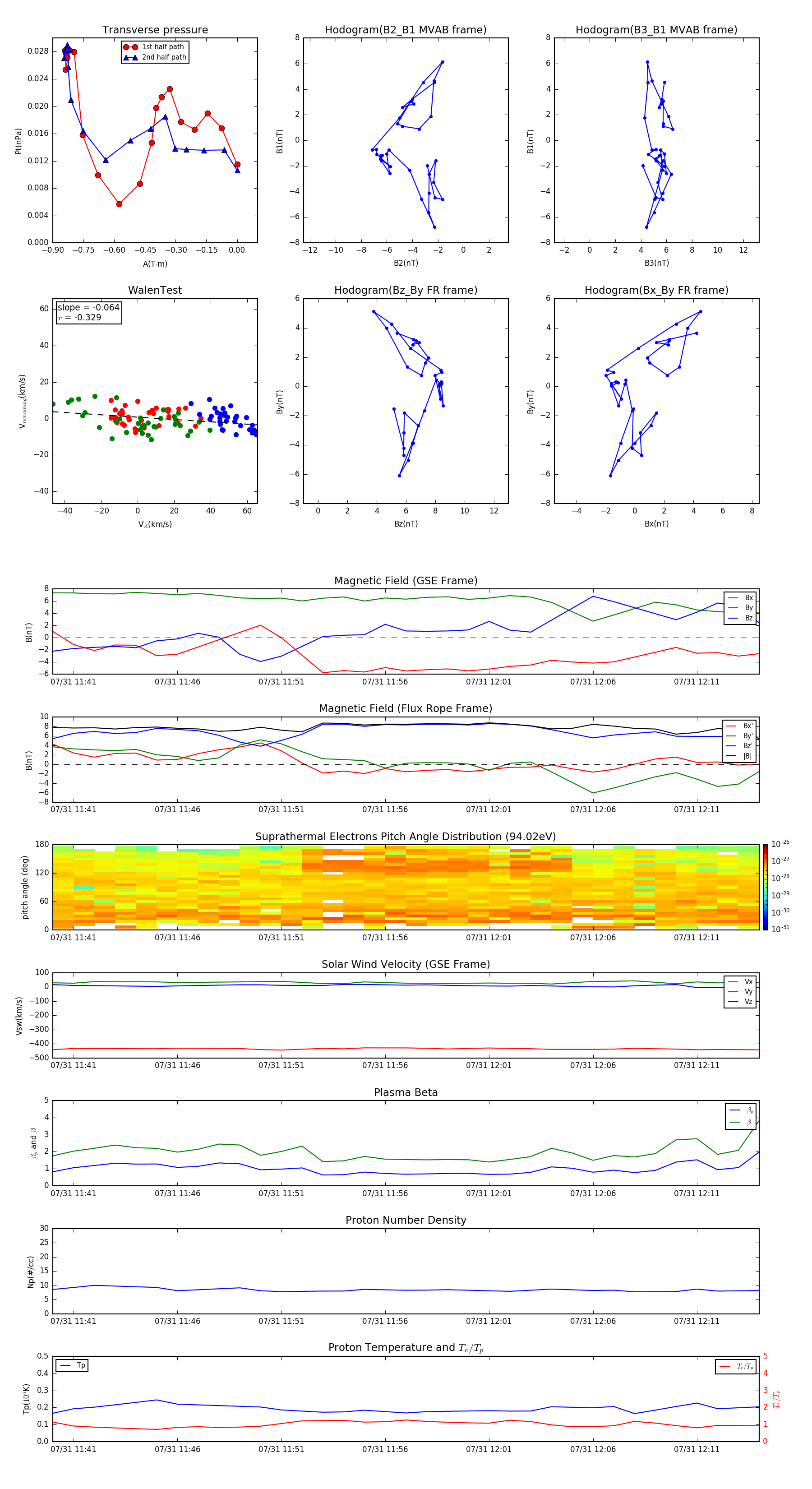
Flux Rope in 1997

Flux Rope Event 1997-07-31 11:40 ~ 1997-07-31 12:14 (35 minutes)


plot