HOME   LIST
‹–   –›

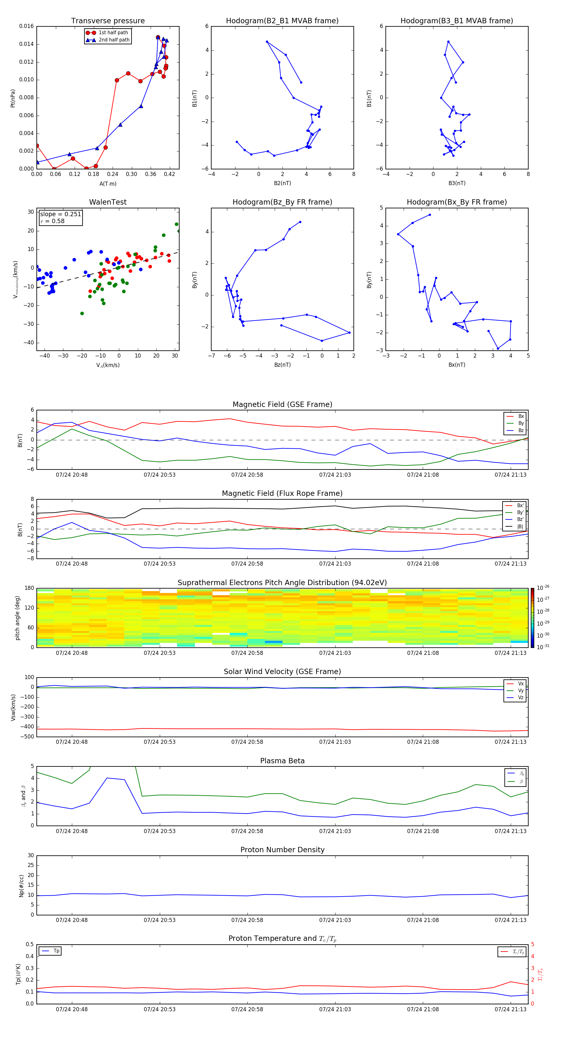
Flux Rope in 1997

Flux Rope Event 1997-07-24 20:46 ~ 1997-07-24 21:14 (29 minutes)


plot