HOME   LIST
‹–   –›

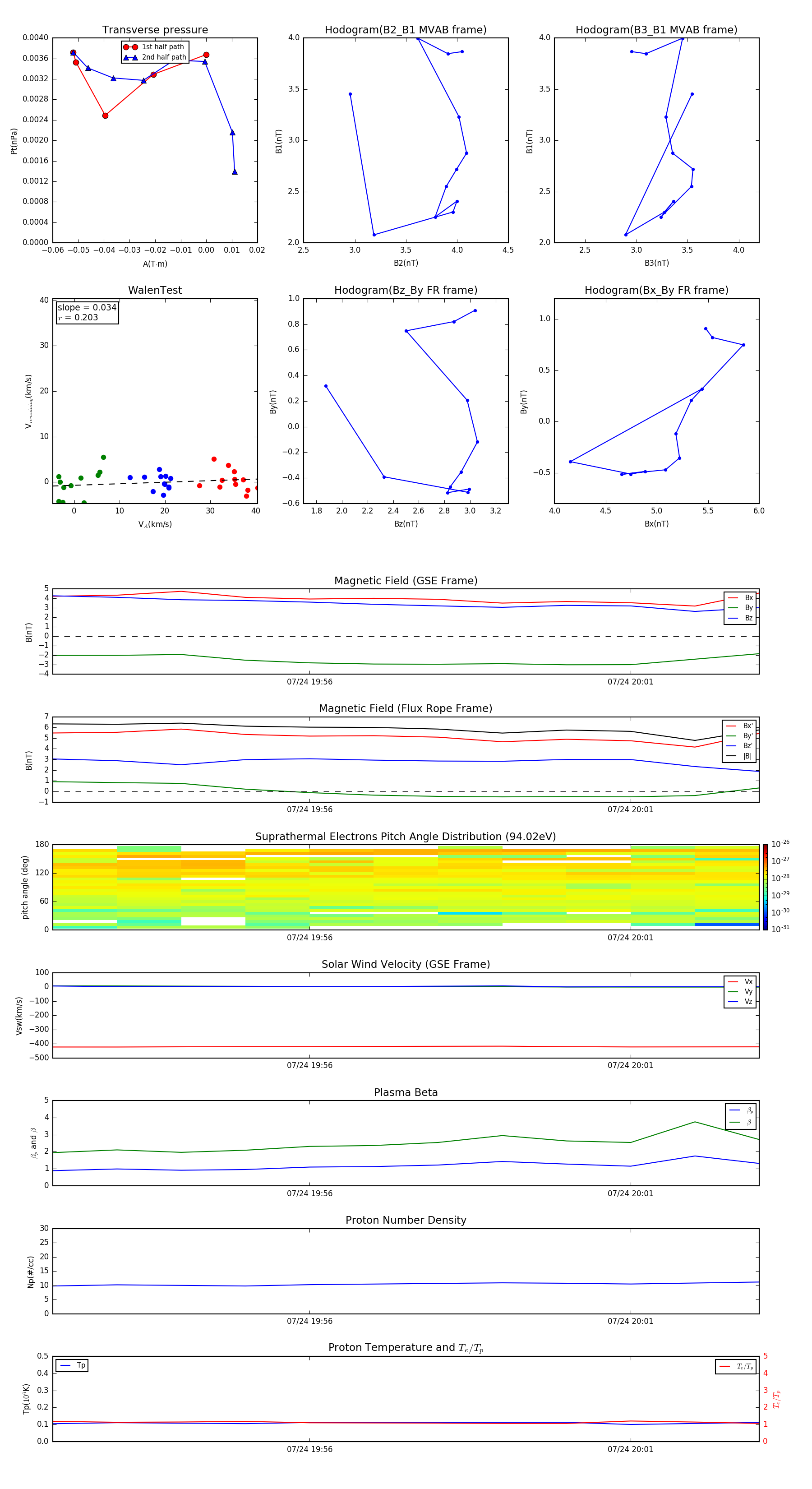
Flux Rope in 1997

Flux Rope Event 1997-07-24 19:52 ~ 1997-07-24 20:03 (12 minutes)


plot