HOME   LIST
‹–   –›

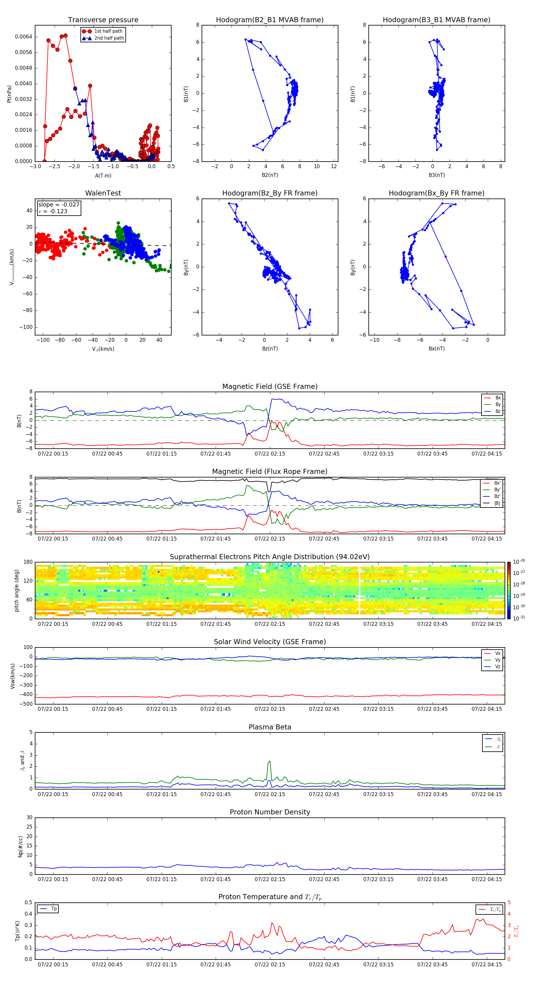
Flux Rope in 1997

Flux Rope Event 1997-07-22 00:05 ~ 1997-07-22 04:25 (261 minutes)


plot