HOME   LIST
‹–   –›

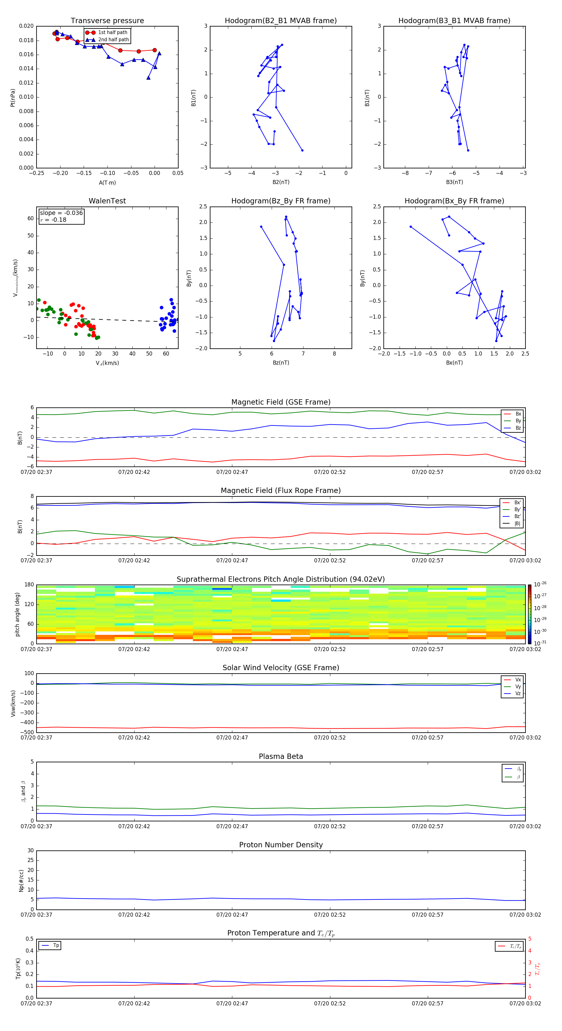
Flux Rope in 1997

Flux Rope Event 1997-07-20 02:37 ~ 1997-07-20 03:02 (26 minutes)


plot