HOME   LIST
‹–   –›

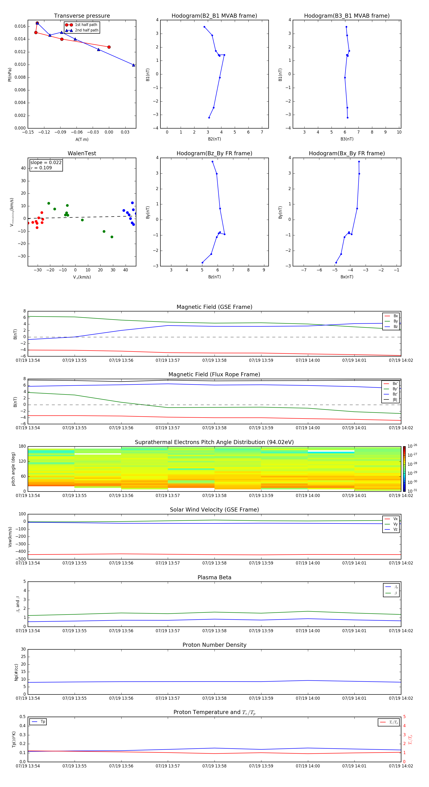
Flux Rope in 1997

Flux Rope Event 1997-07-19 13:54 ~ 1997-07-19 14:02 (9 minutes)


plot