HOME   LIST
‹–   –›

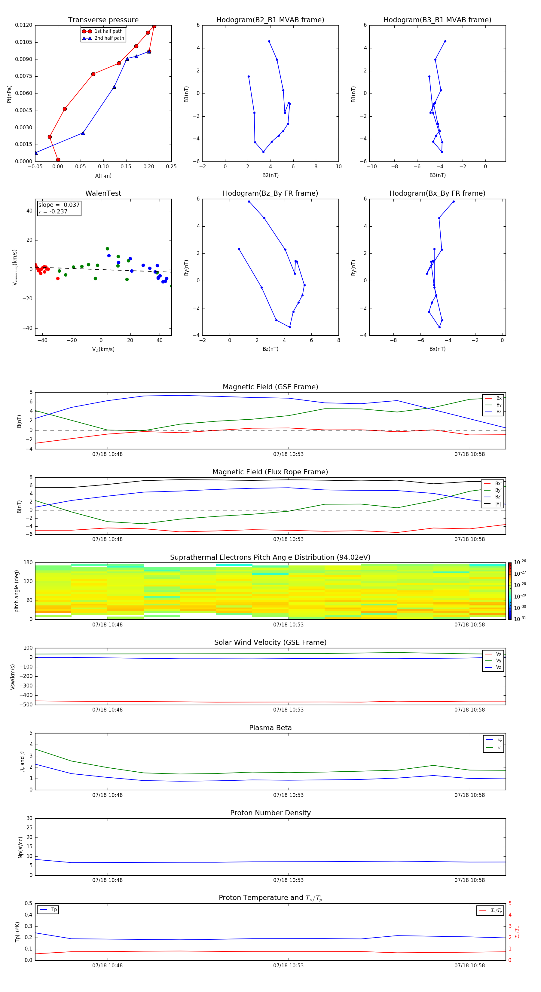
Flux Rope in 1997

Flux Rope Event 1997-07-18 10:46 ~ 1997-07-18 10:59 (14 minutes)


plot