HOME   LIST
‹–   –›

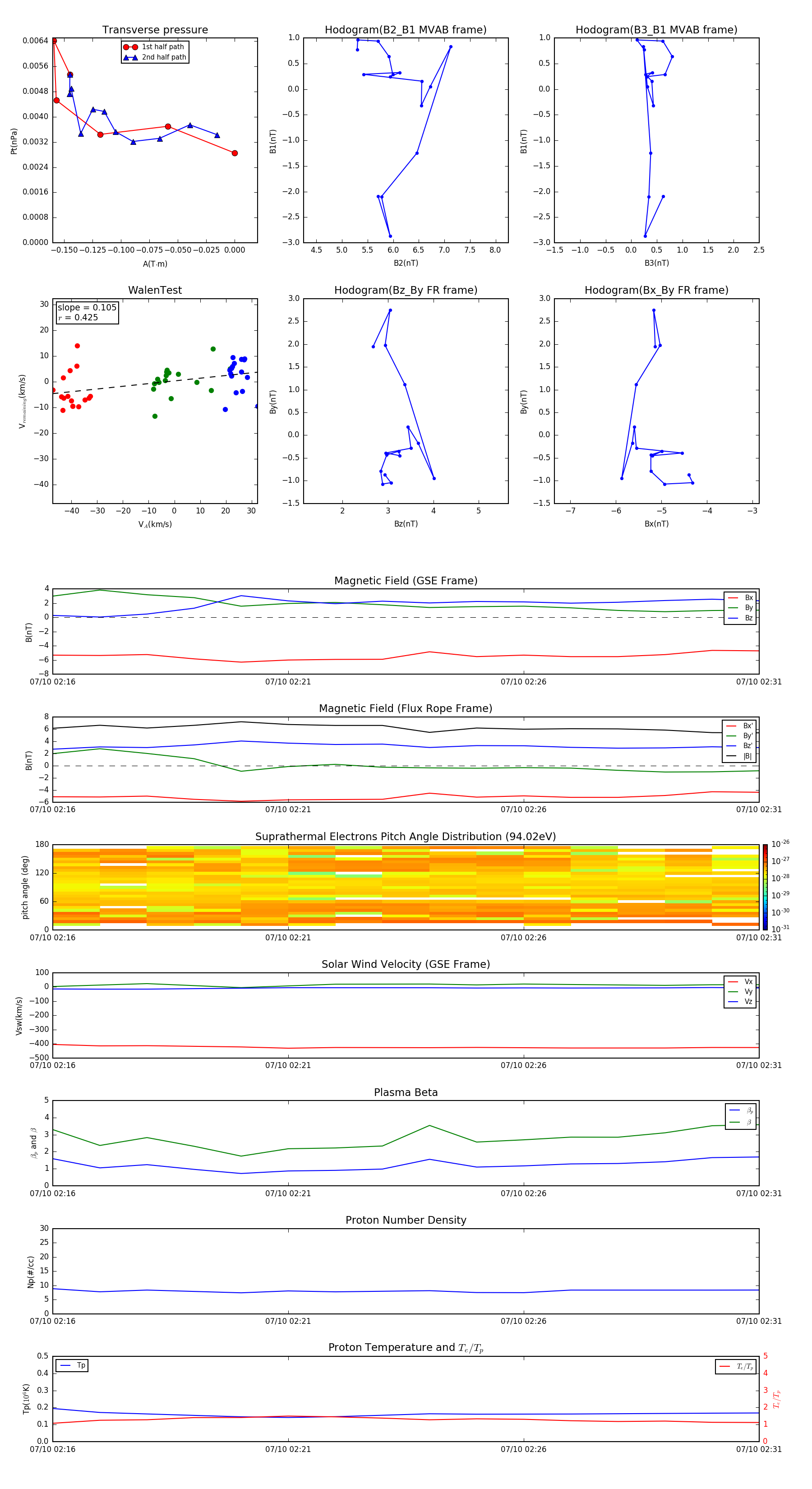
Flux Rope in 1997

Flux Rope Event 1997-07-10 02:16 ~ 1997-07-10 02:31 (16 minutes)


plot