HOME   LIST
‹–   –›

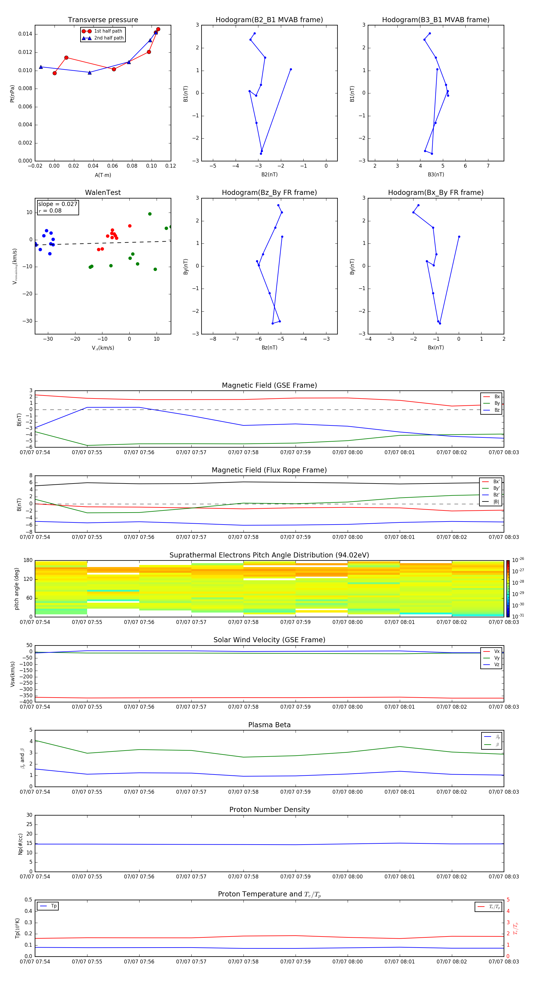
Flux Rope in 1997

Flux Rope Event 1997-07-07 07:54 ~ 1997-07-07 08:03 (10 minutes)


plot