HOME   LIST
‹–   –›

Flux Rope in 1997

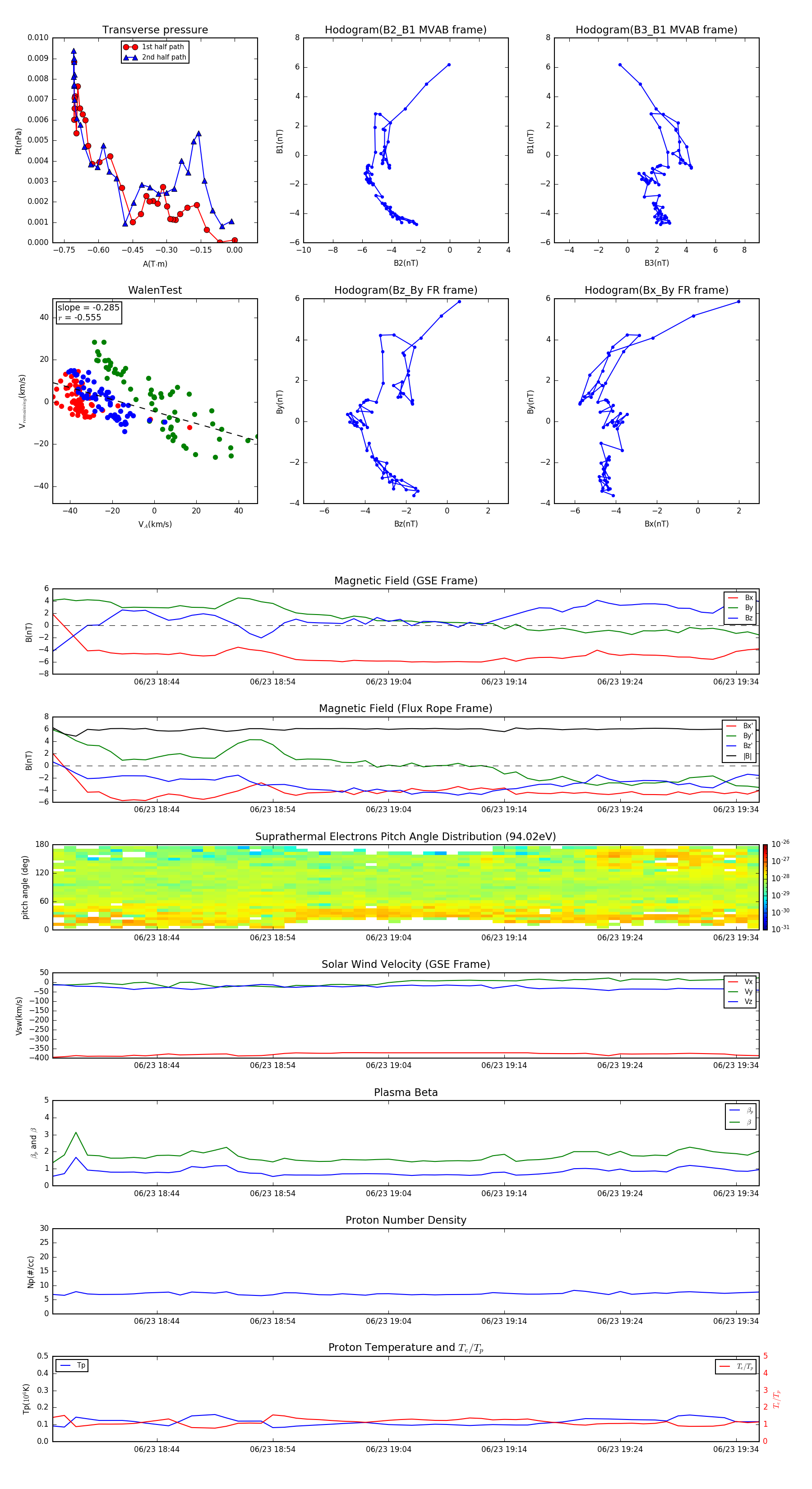
Flux Rope Event 1997-06-23 18:35 ~ 1997-06-23 19:36 (62 minutes)


plot