HOME   LIST
‹–   –›

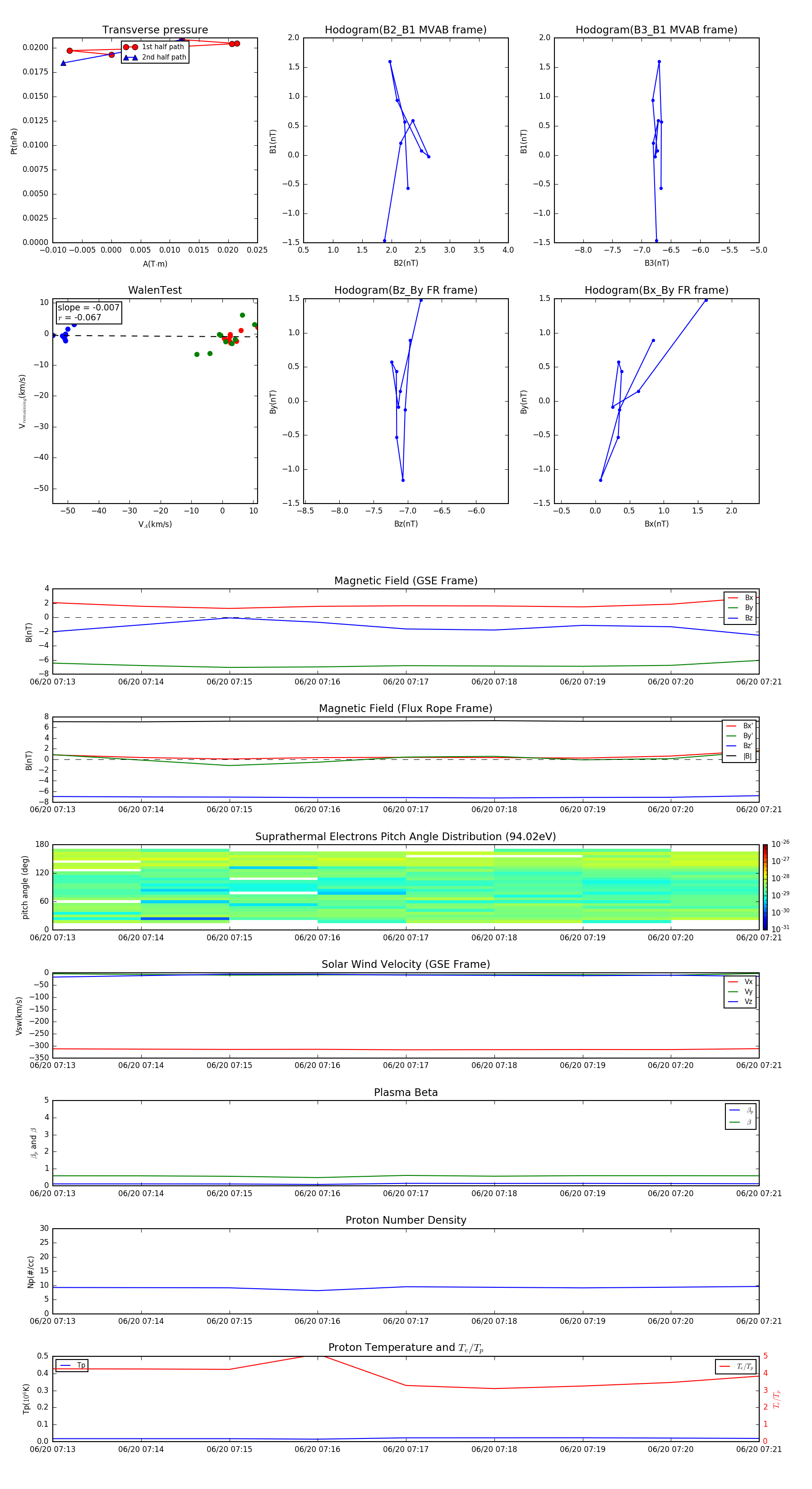
Flux Rope in 1997

Flux Rope Event 1997-06-20 07:13 ~ 1997-06-20 07:21 (9 minutes)


plot