HOME   LIST
‹–   –›

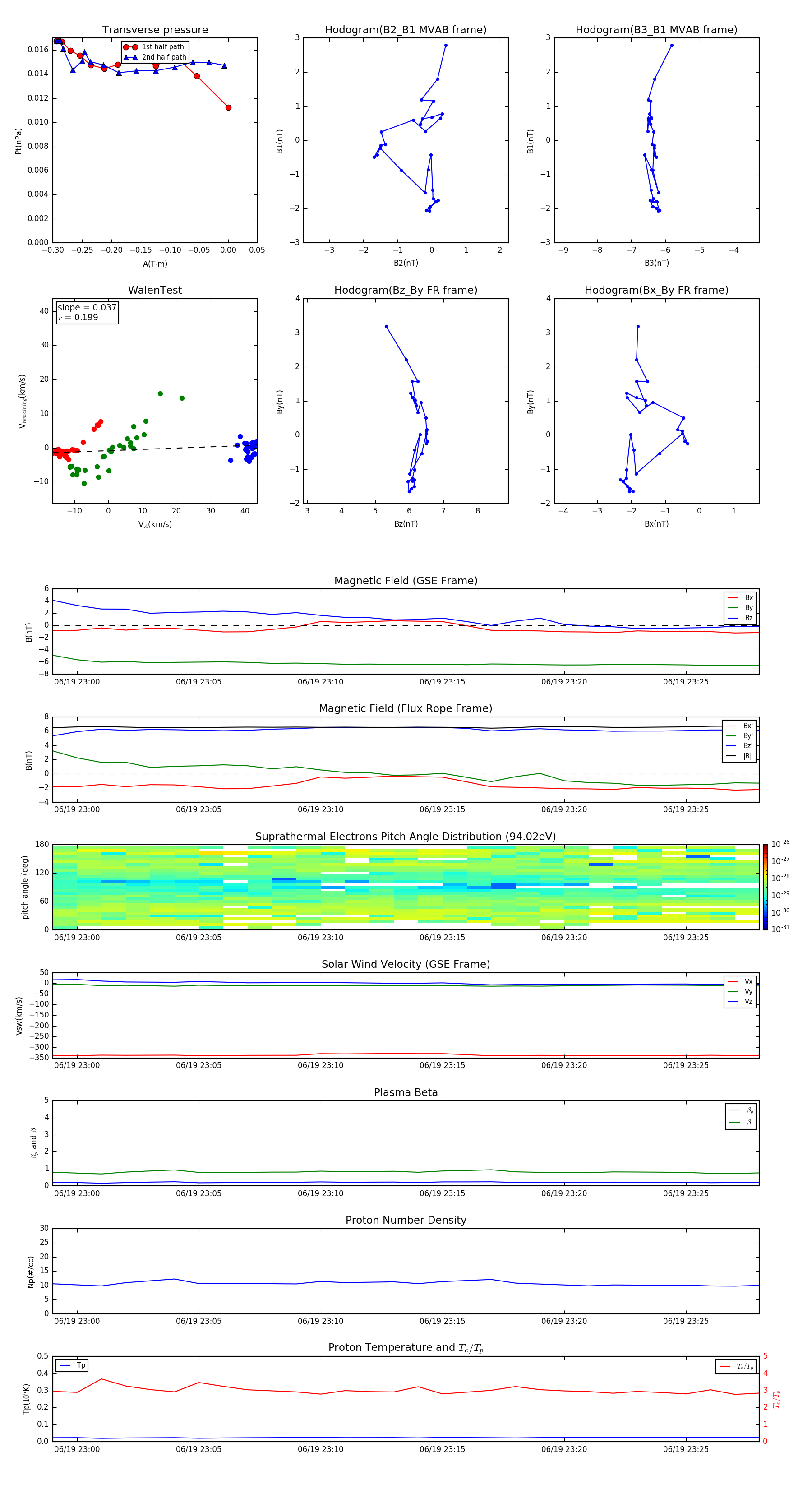
Flux Rope in 1997

Flux Rope Event 1997-06-19 22:59 ~ 1997-06-19 23:28 (30 minutes)


plot