HOME   LIST
‹–   –›

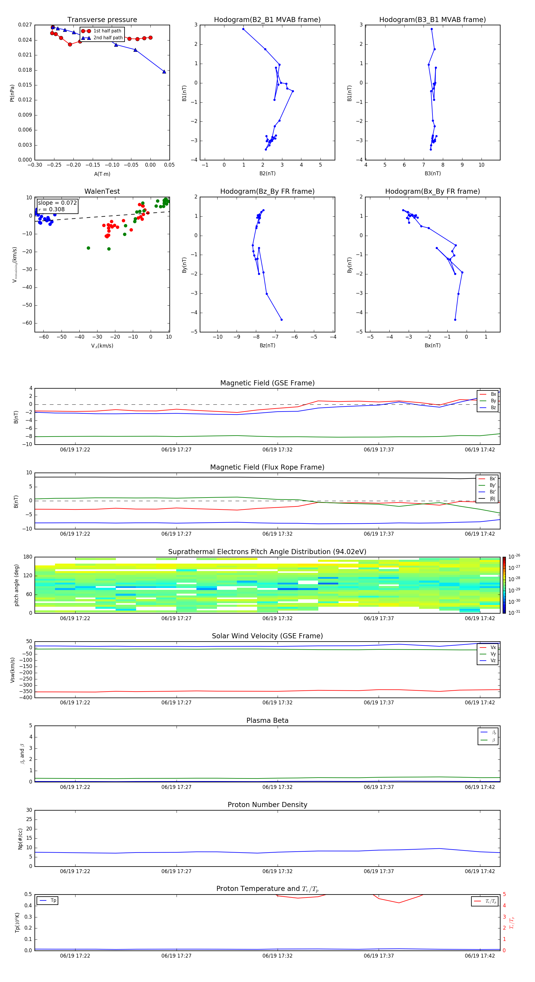
Flux Rope in 1997

Flux Rope Event 1997-06-19 17:20 ~ 1997-06-19 17:43 (24 minutes)


plot