HOME   LIST
‹–   –›

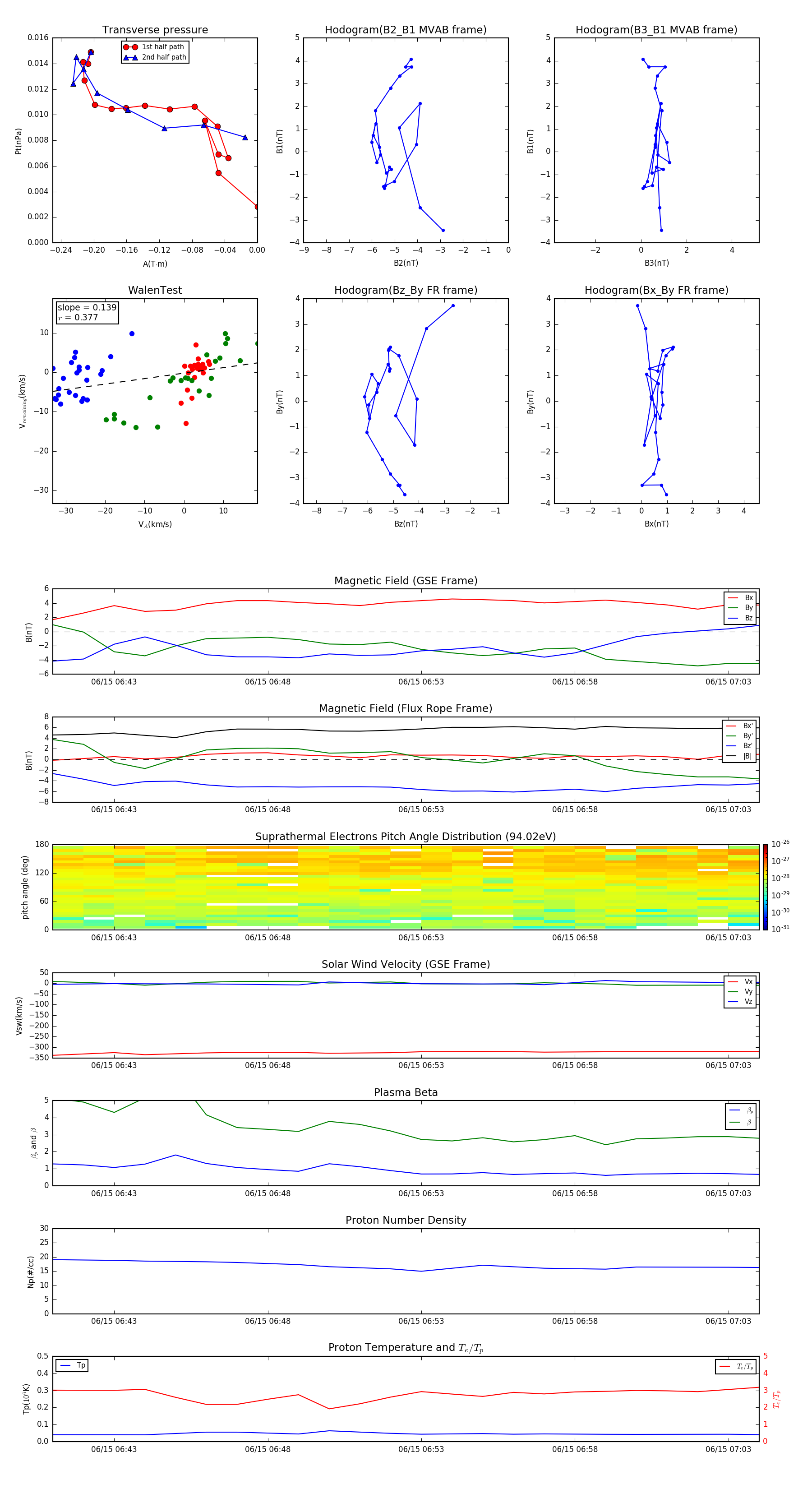
Flux Rope in 1997

Flux Rope Event 1997-06-15 06:41 ~ 1997-06-15 07:04 (24 minutes)


plot