HOME   LIST
‹–   –›

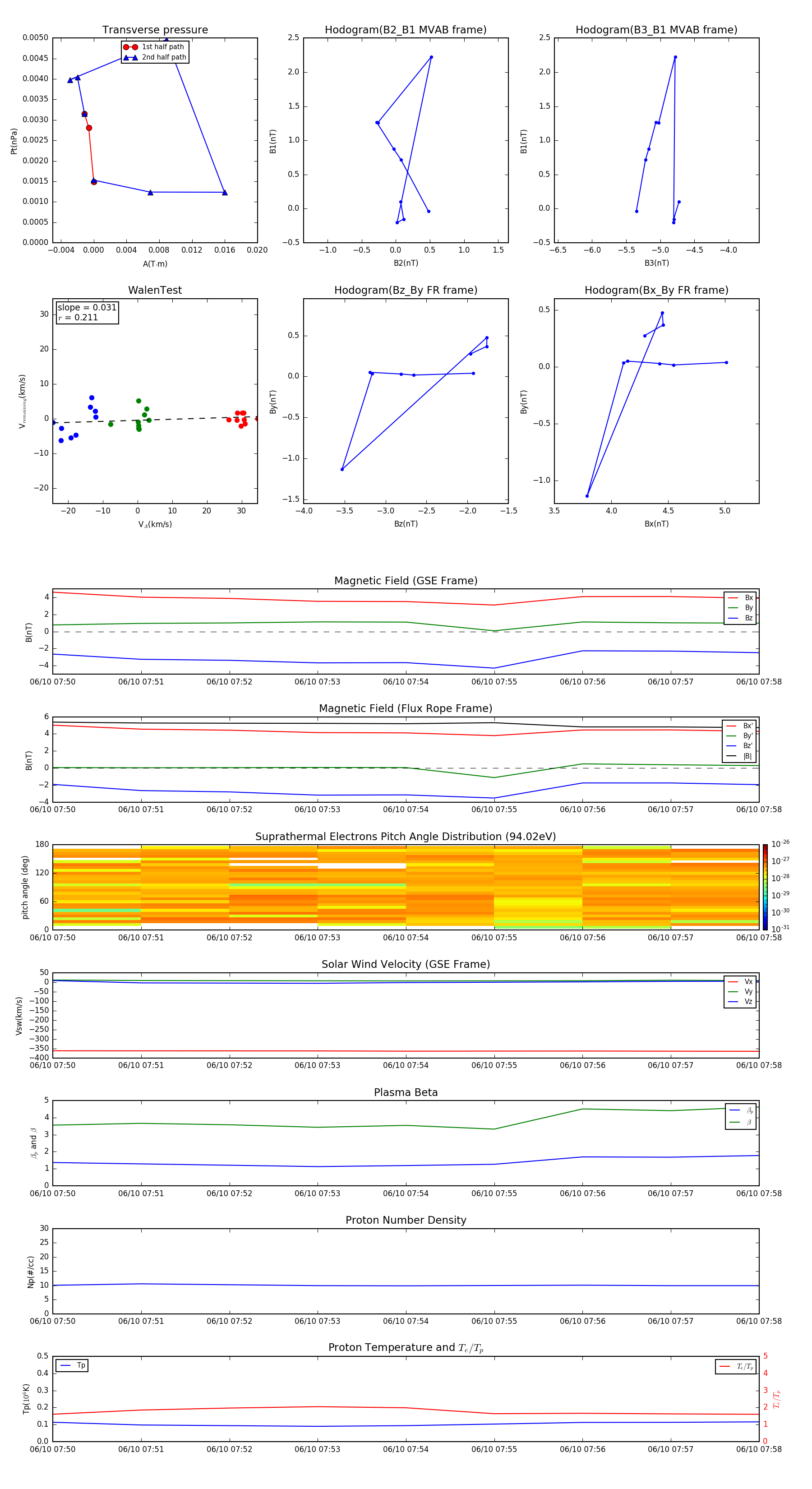
Flux Rope in 1997

Flux Rope Event 1997-06-10 07:50 ~ 1997-06-10 07:58 (9 minutes)


plot