HOME   LIST
‹–   –›

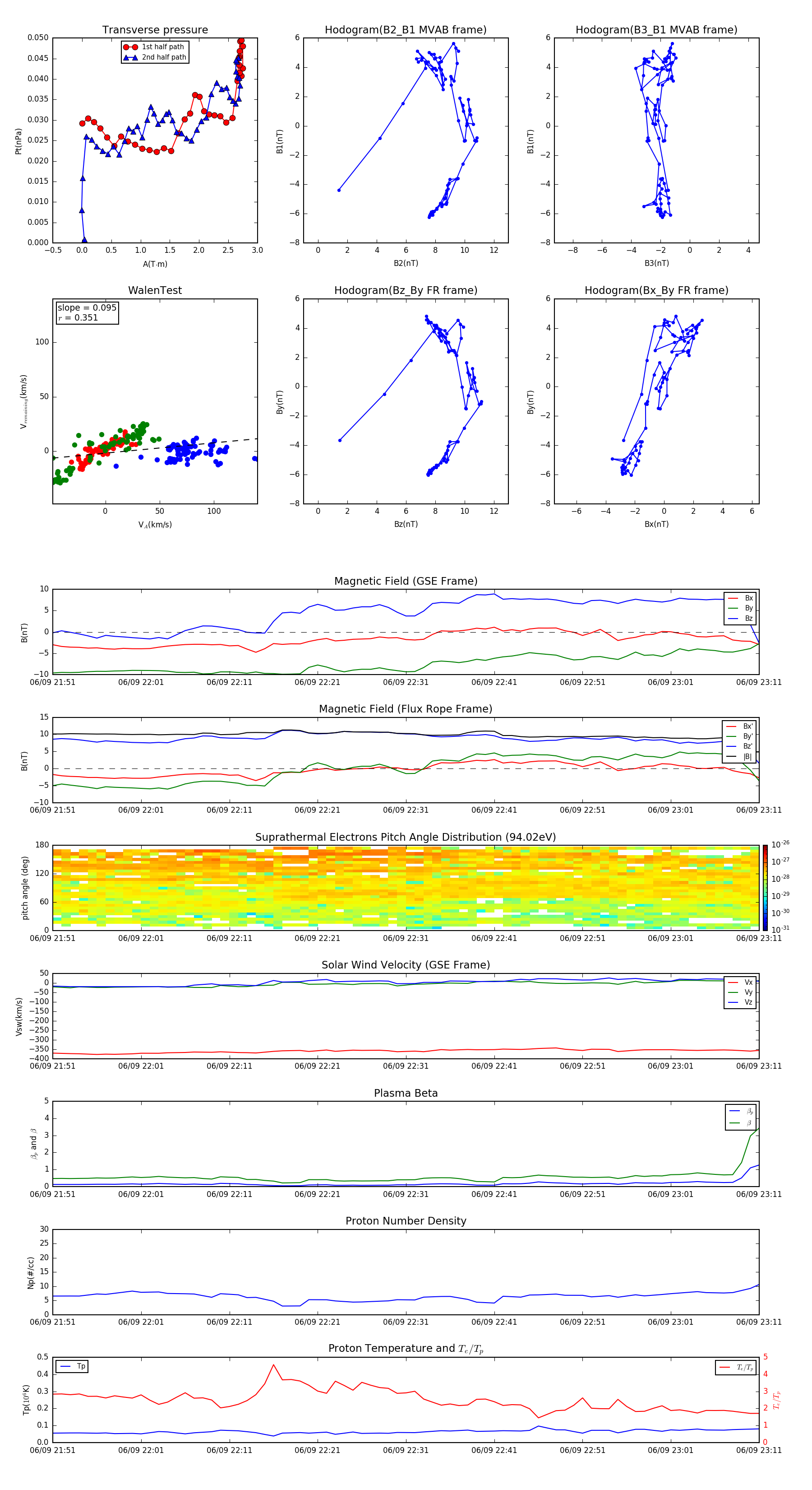
Flux Rope in 1997

Flux Rope Event 1997-06-09 21:51 ~ 1997-06-09 23:11 (81 minutes)


plot