HOME   LIST
‹–   –›

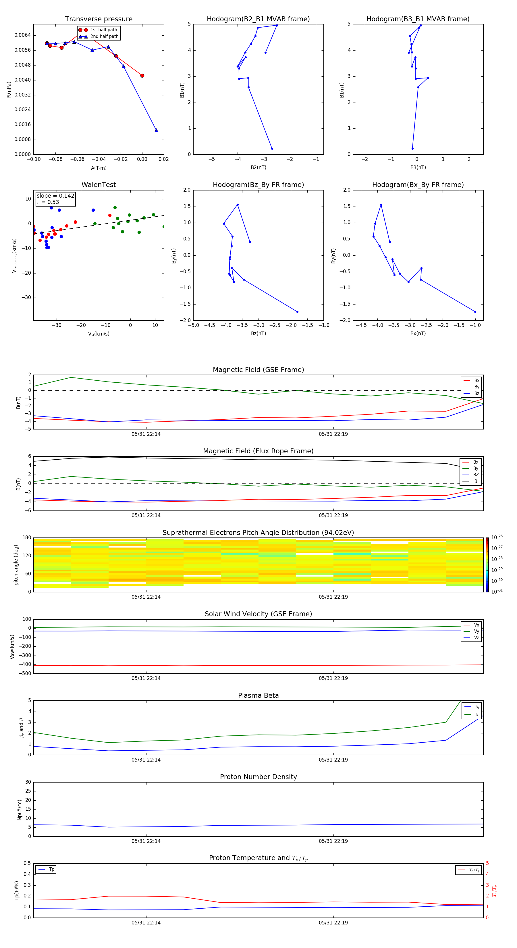
Flux Rope in 1997

Flux Rope Event 1997-05-31 22:11 ~ 1997-05-31 22:23 (13 minutes)


plot