HOME   LIST
‹–   –›

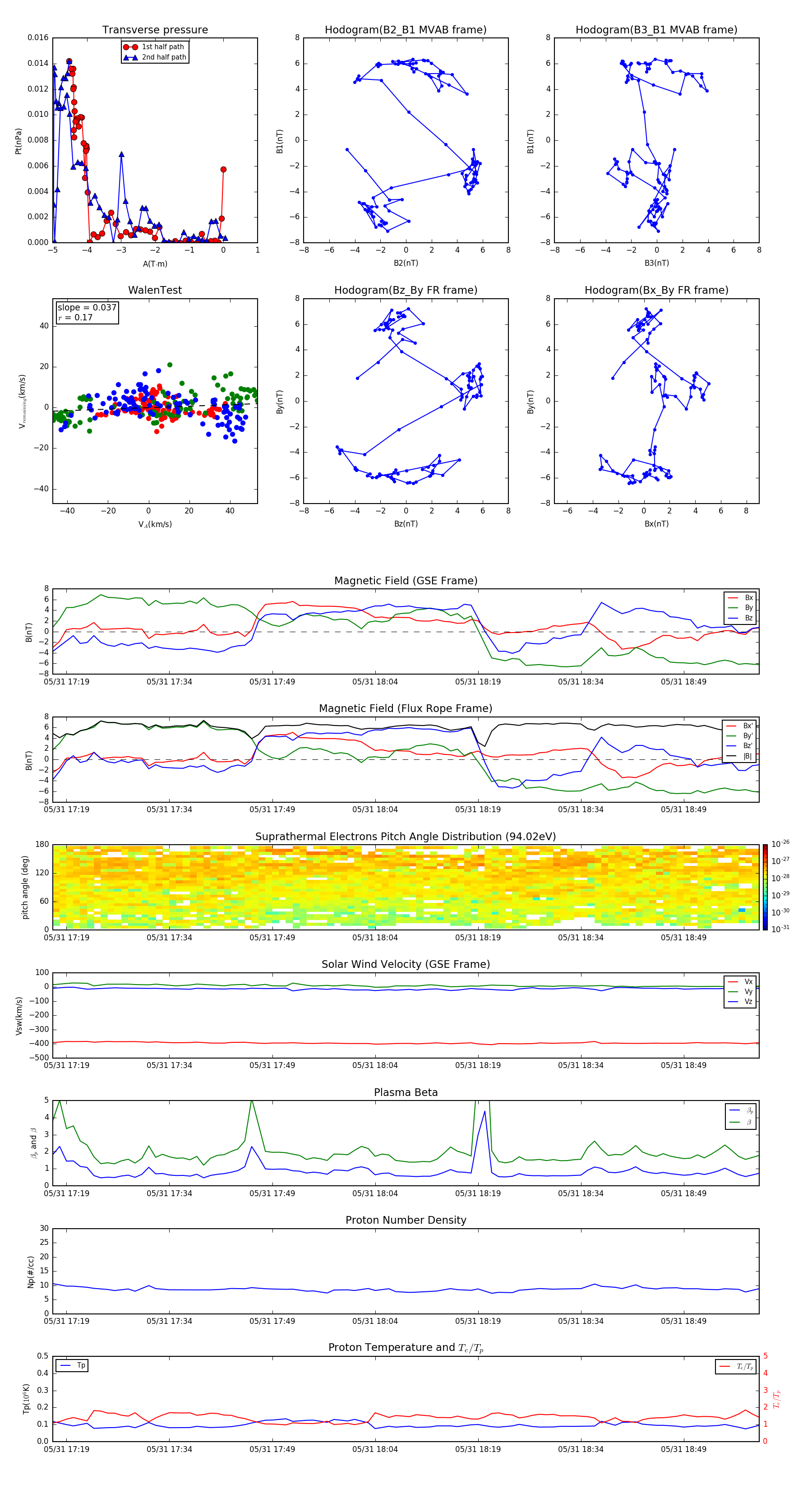
Flux Rope in 1997

Flux Rope Event 1997-05-31 17:17 ~ 1997-05-31 19:00 (104 minutes)


plot