HOME   LIST
‹–   –›

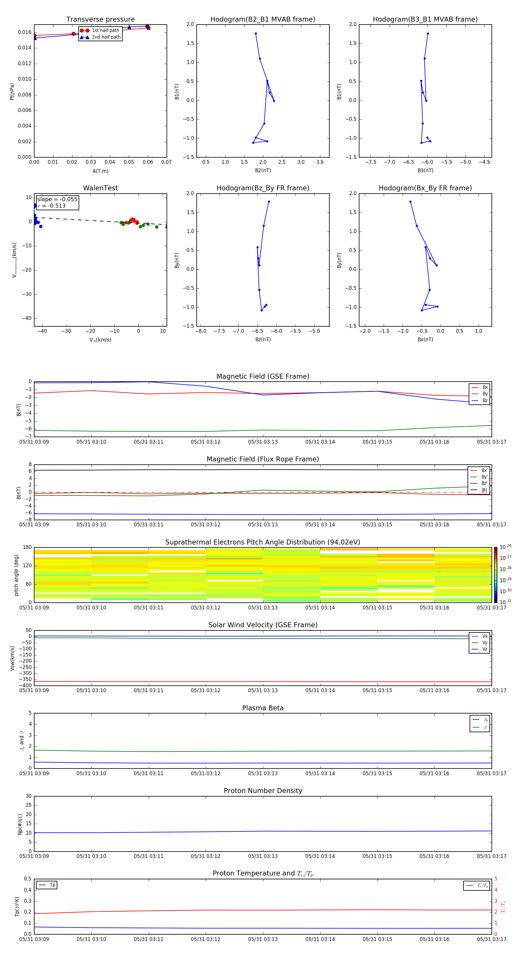
Flux Rope in 1997

Flux Rope Event 1997-05-31 03:09 ~ 1997-05-31 03:17 (9 minutes)


plot