HOME   LIST
‹–   –›

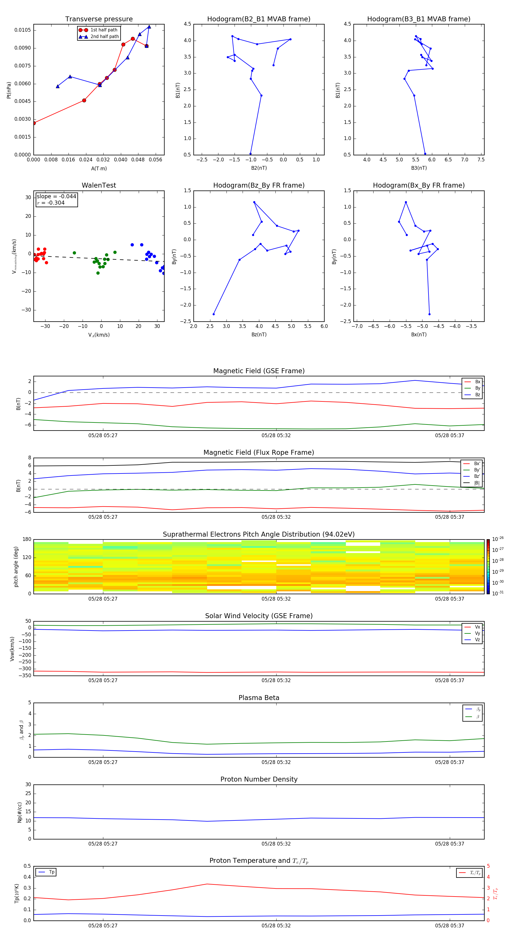
Flux Rope in 1997

Flux Rope Event 1997-05-28 05:25 ~ 1997-05-28 05:38 (14 minutes)


plot