HOME   LIST
‹–   –›

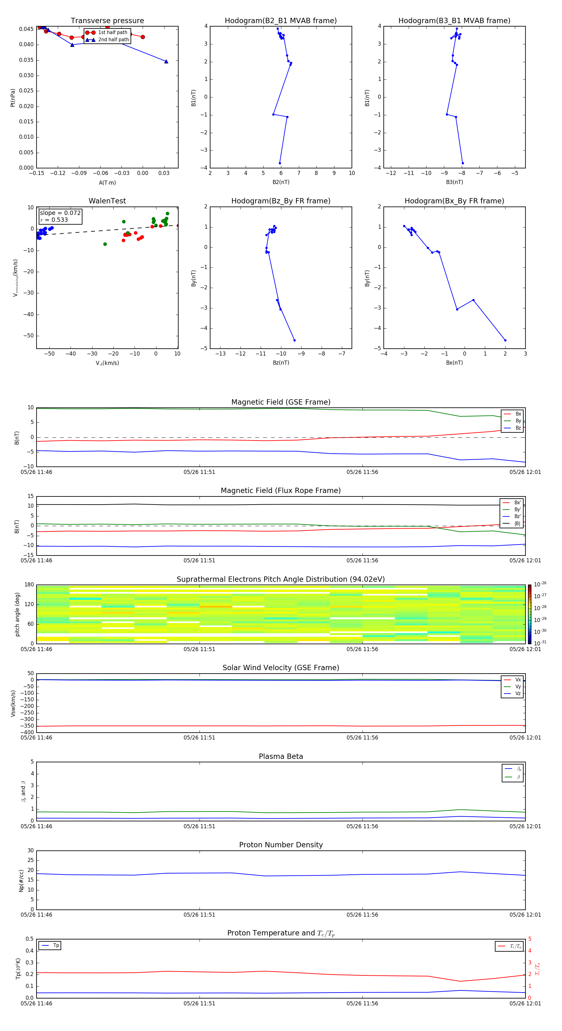
Flux Rope in 1997

Flux Rope Event 1997-05-26 11:46 ~ 1997-05-26 12:01 (16 minutes)


plot