HOME   LIST
‹–   –›

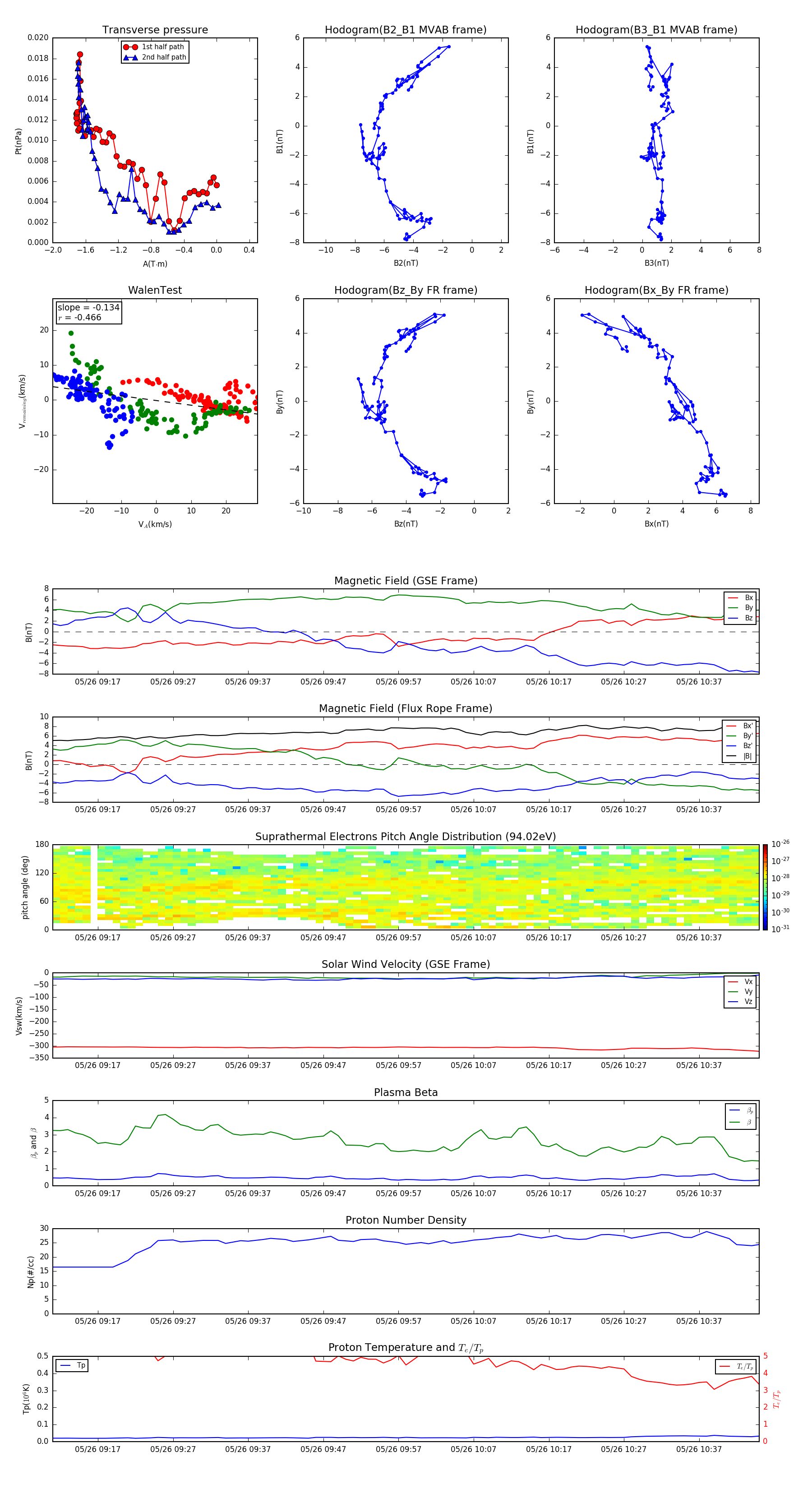
Flux Rope in 1997

Flux Rope Event 1997-05-26 09:11 ~ 1997-05-26 10:45 (95 minutes)


plot