HOME   LIST
‹–   –›

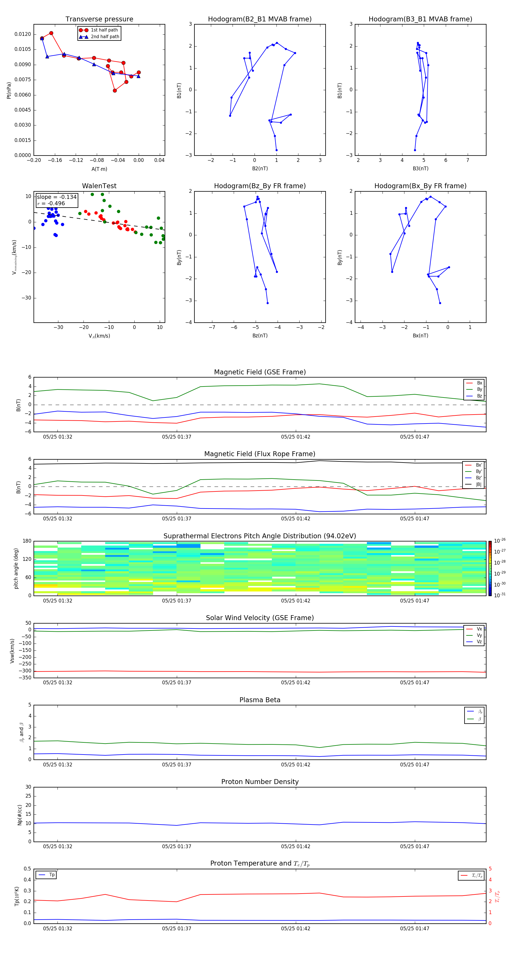
Flux Rope in 1997

Flux Rope Event 1997-05-25 01:31 ~ 1997-05-25 01:50 (20 minutes)


plot