HOME   LIST
‹–   –›

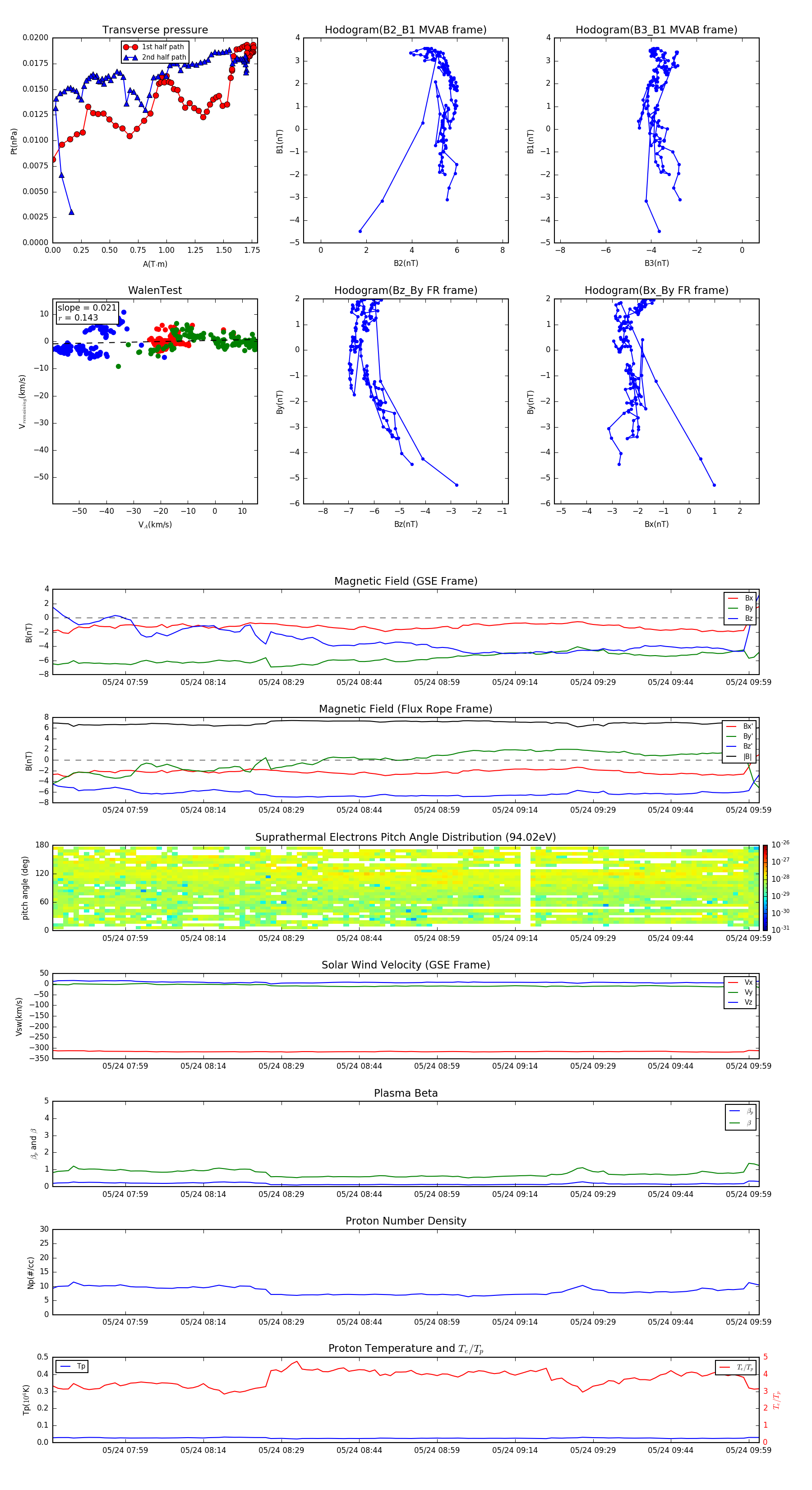
Flux Rope in 1997

Flux Rope Event 1997-05-24 07:45 ~ 1997-05-24 10:01 (137 minutes)


plot