HOME   LIST
‹–   –›

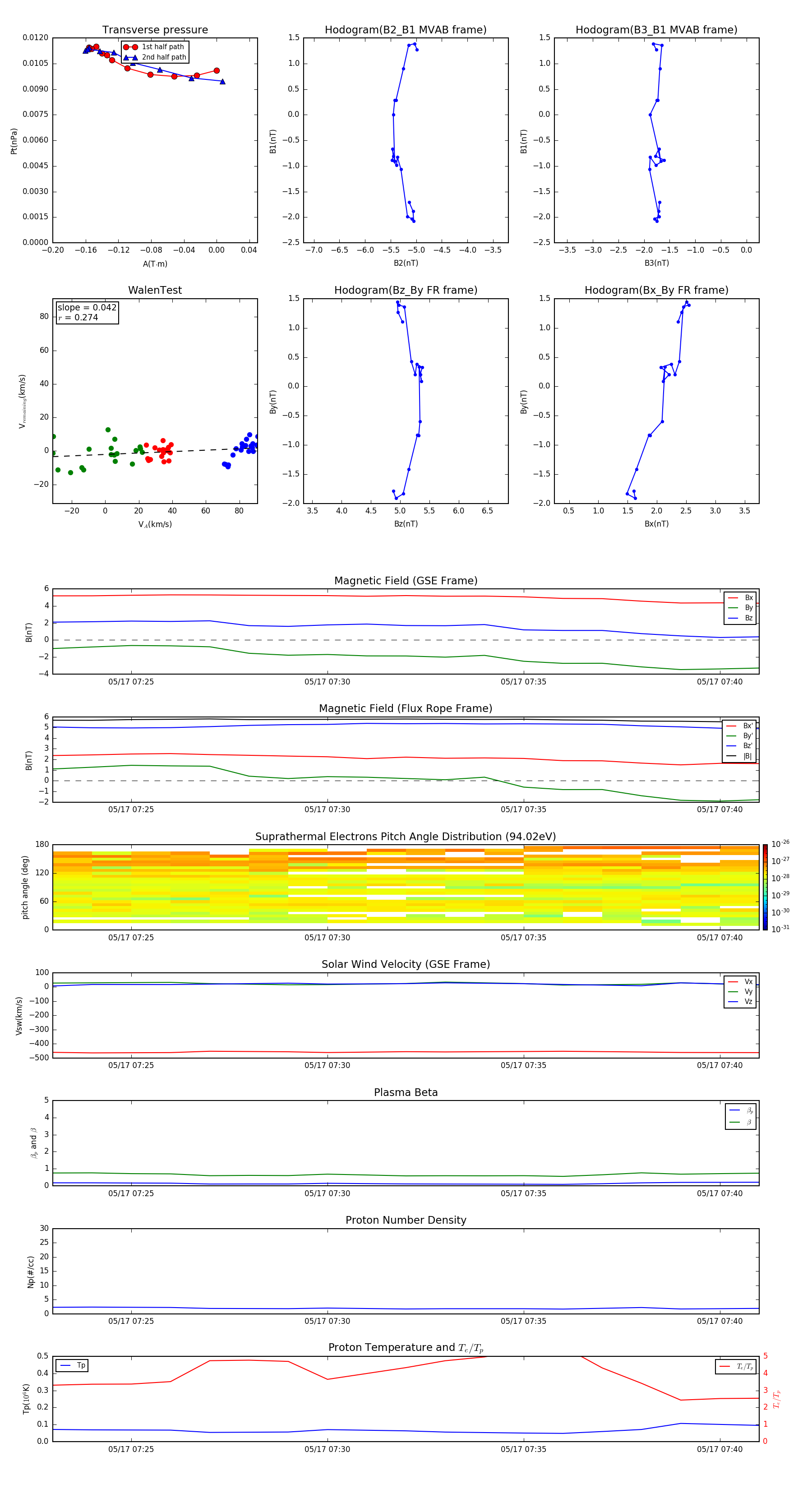
Flux Rope in 1997

Flux Rope Event 1997-05-17 07:23 ~ 1997-05-17 07:41 (19 minutes)


plot