HOME   LIST
‹–   –›

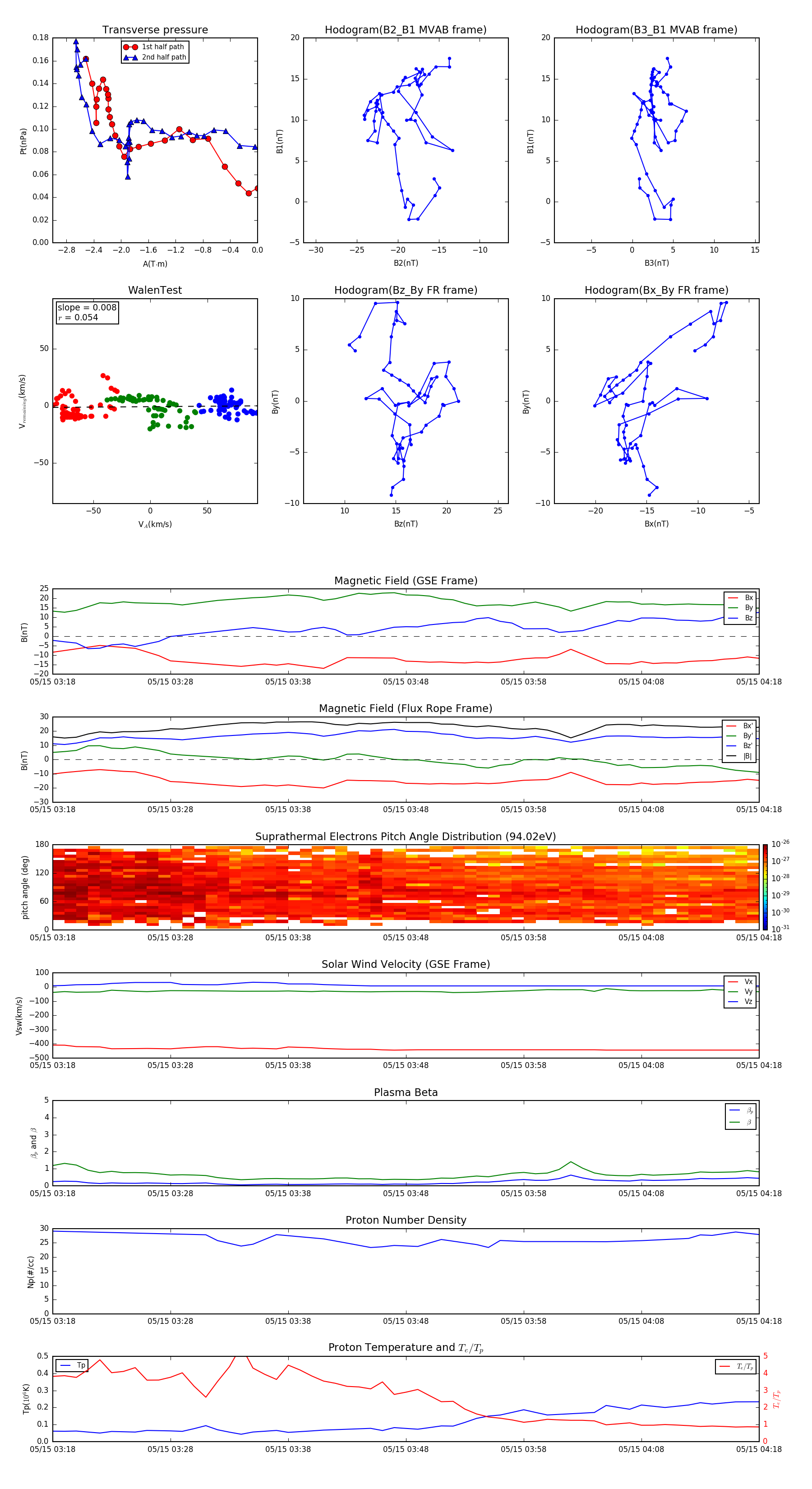
Flux Rope in 1997

Flux Rope Event 1997-05-15 03:18 ~ 1997-05-15 04:18 (61 minutes)


plot