HOME   LIST
‹–   –›

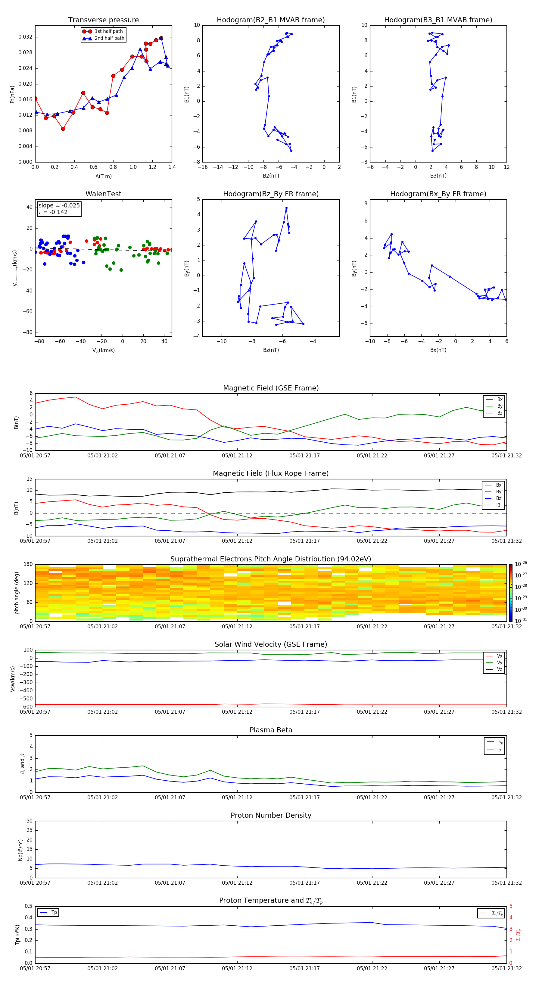
Flux Rope in 1997

Flux Rope Event 1997-05-01 20:57 ~ 1997-05-01 21:32 (36 minutes)


plot