HOME   LIST
‹–   –›

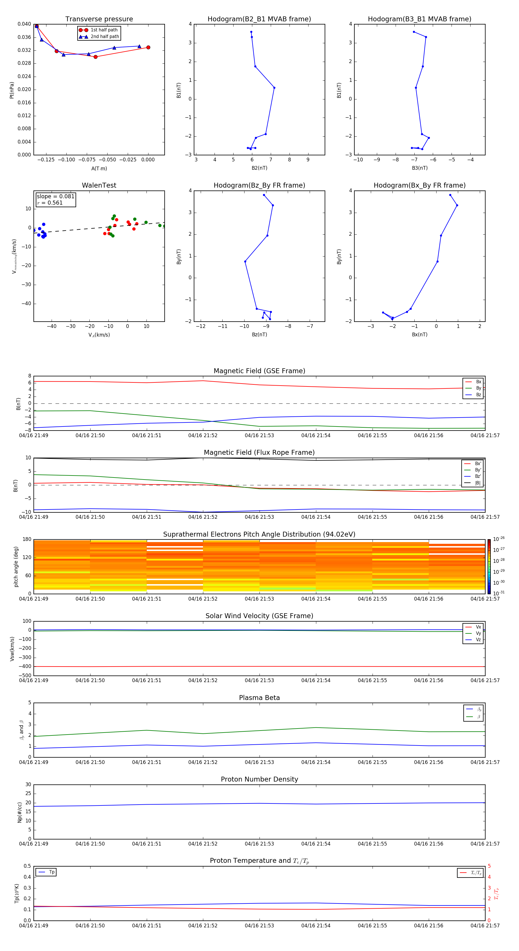
Flux Rope in 1997

Flux Rope Event 1997-04-16 21:49 ~ 1997-04-16 21:57 (9 minutes)


plot