HOME   LIST
‹–   –›

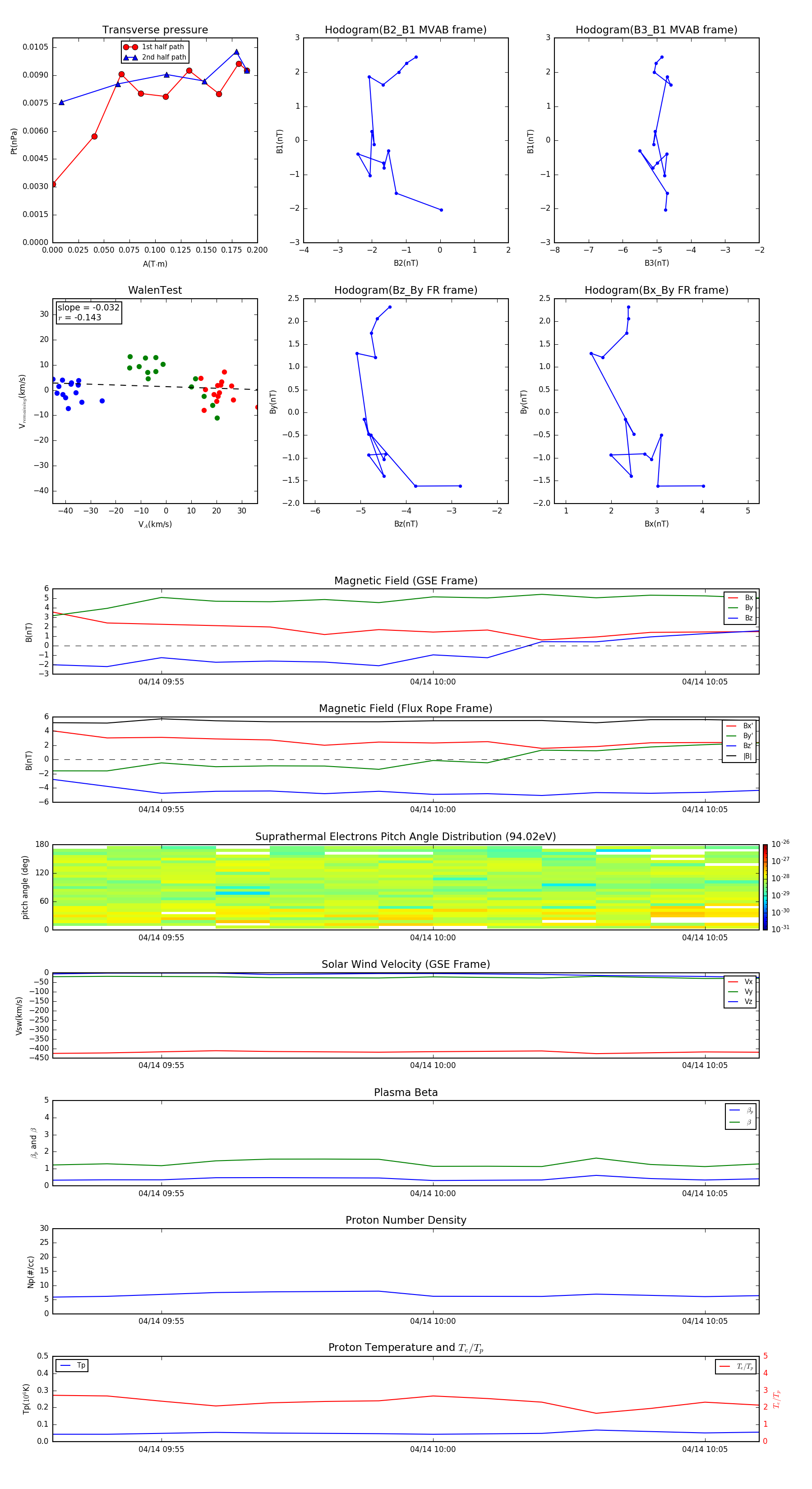
Flux Rope in 1997

Flux Rope Event 1997-04-14 09:53 ~ 1997-04-14 10:06 (14 minutes)


plot