HOME   LIST
‹–   –›

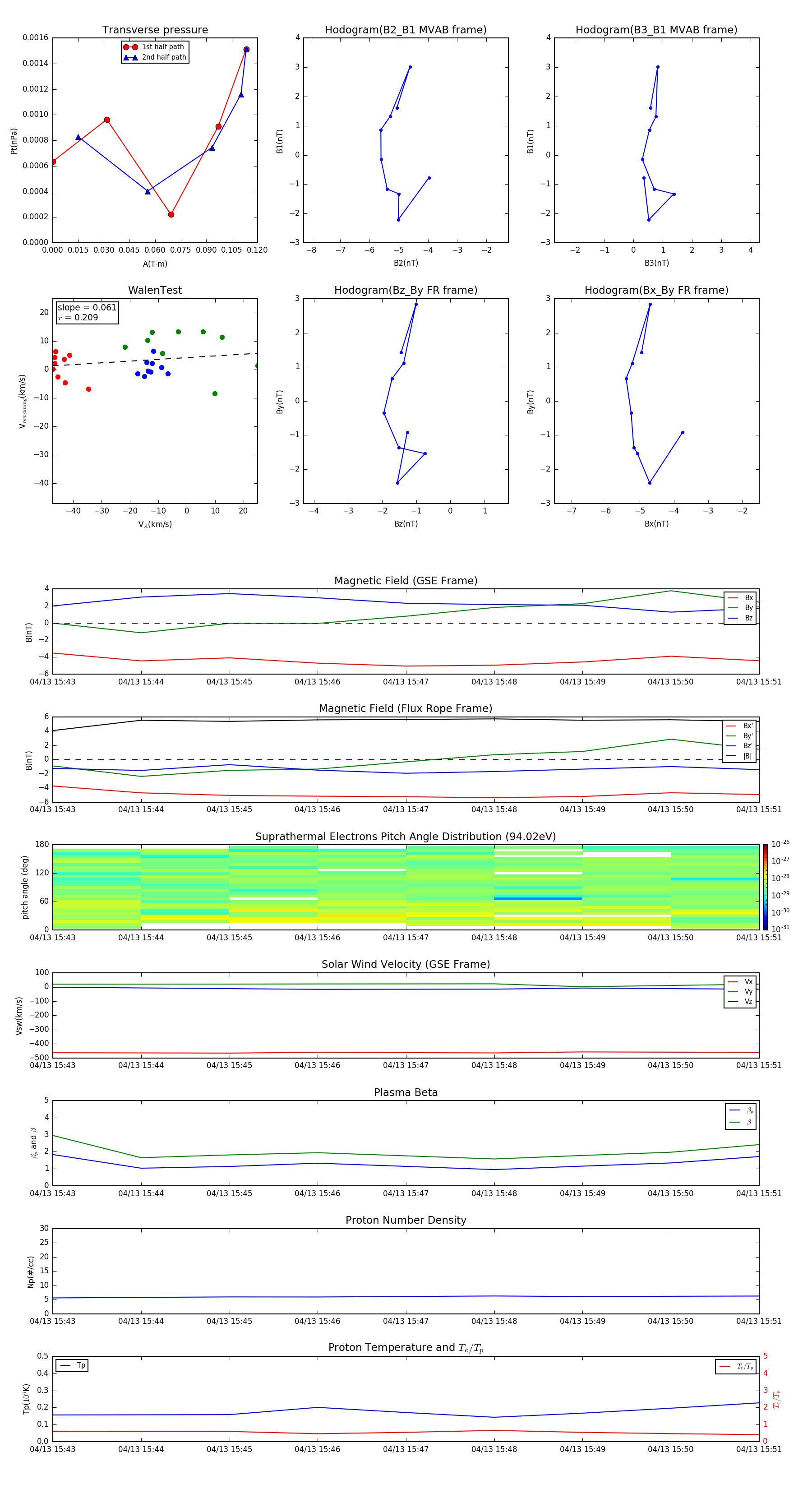
Flux Rope in 1997

Flux Rope Event 1997-04-13 15:43 ~ 1997-04-13 15:51 (9 minutes)


plot