HOME   LIST
‹–   –›

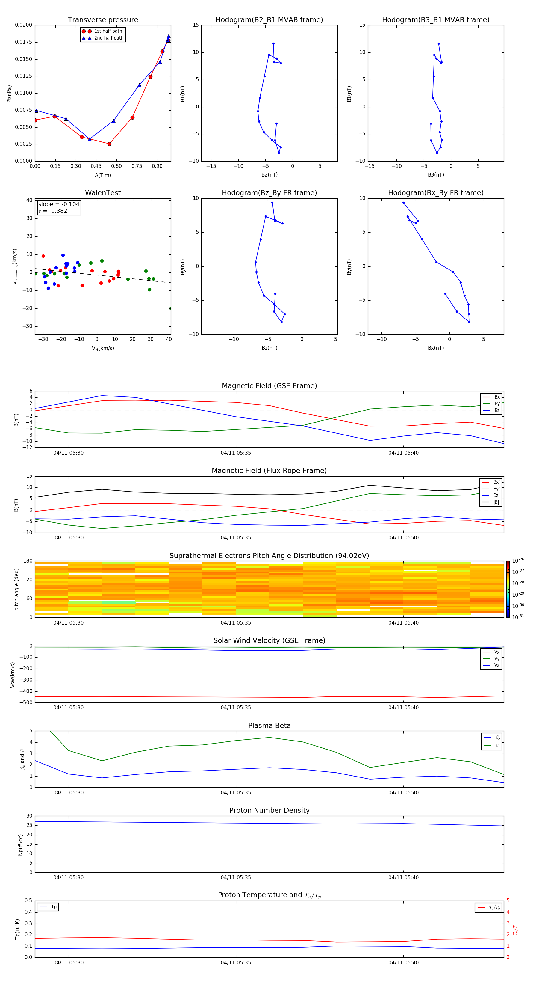
Flux Rope in 1997

Flux Rope Event 1997-04-11 05:29 ~ 1997-04-11 05:43 (15 minutes)


plot