HOME   LIST
‹–   –›

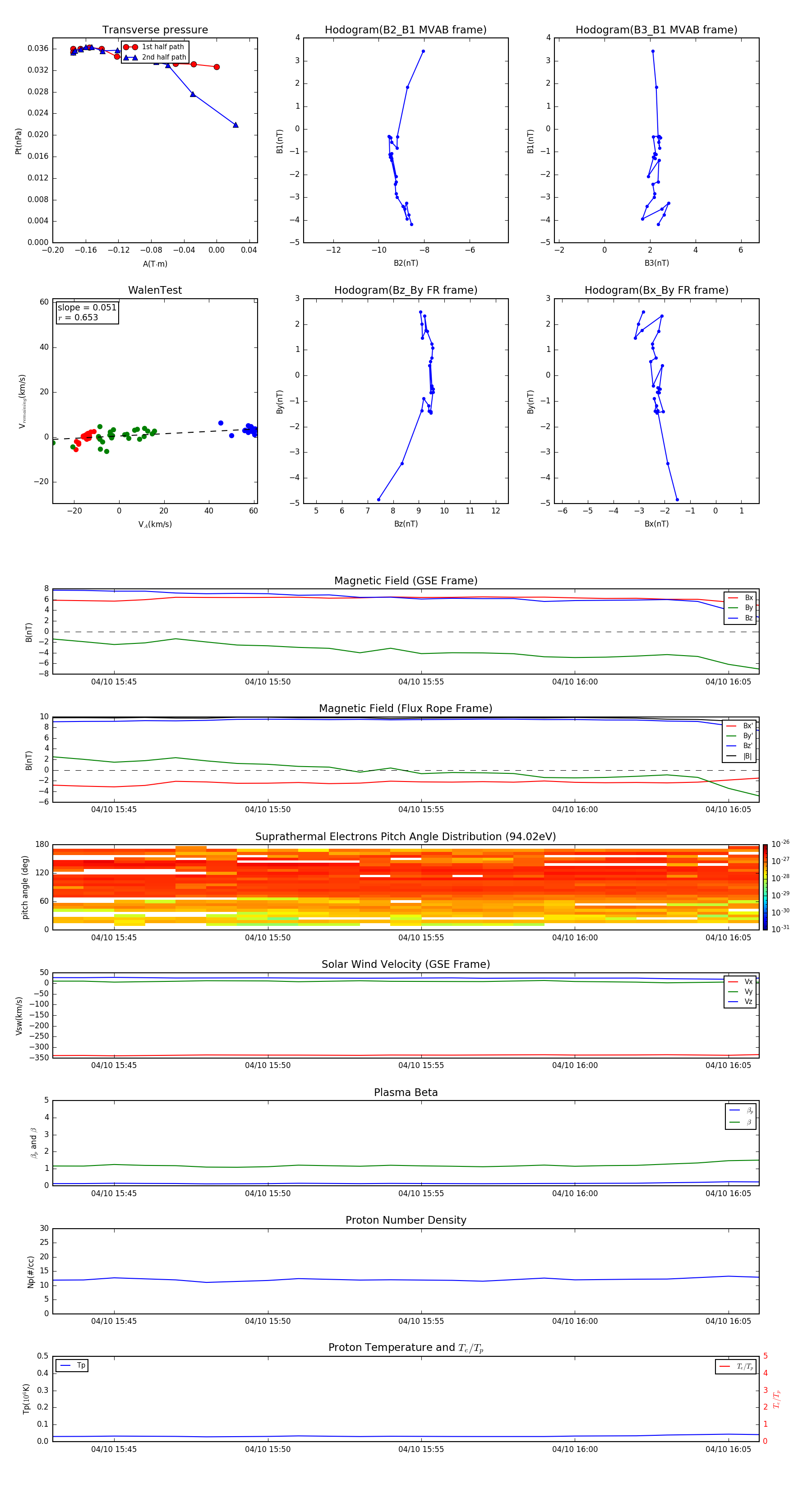
Flux Rope in 1997

Flux Rope Event 1997-04-10 15:43 ~ 1997-04-10 16:06 (24 minutes)


plot