HOME   LIST
‹–   –›

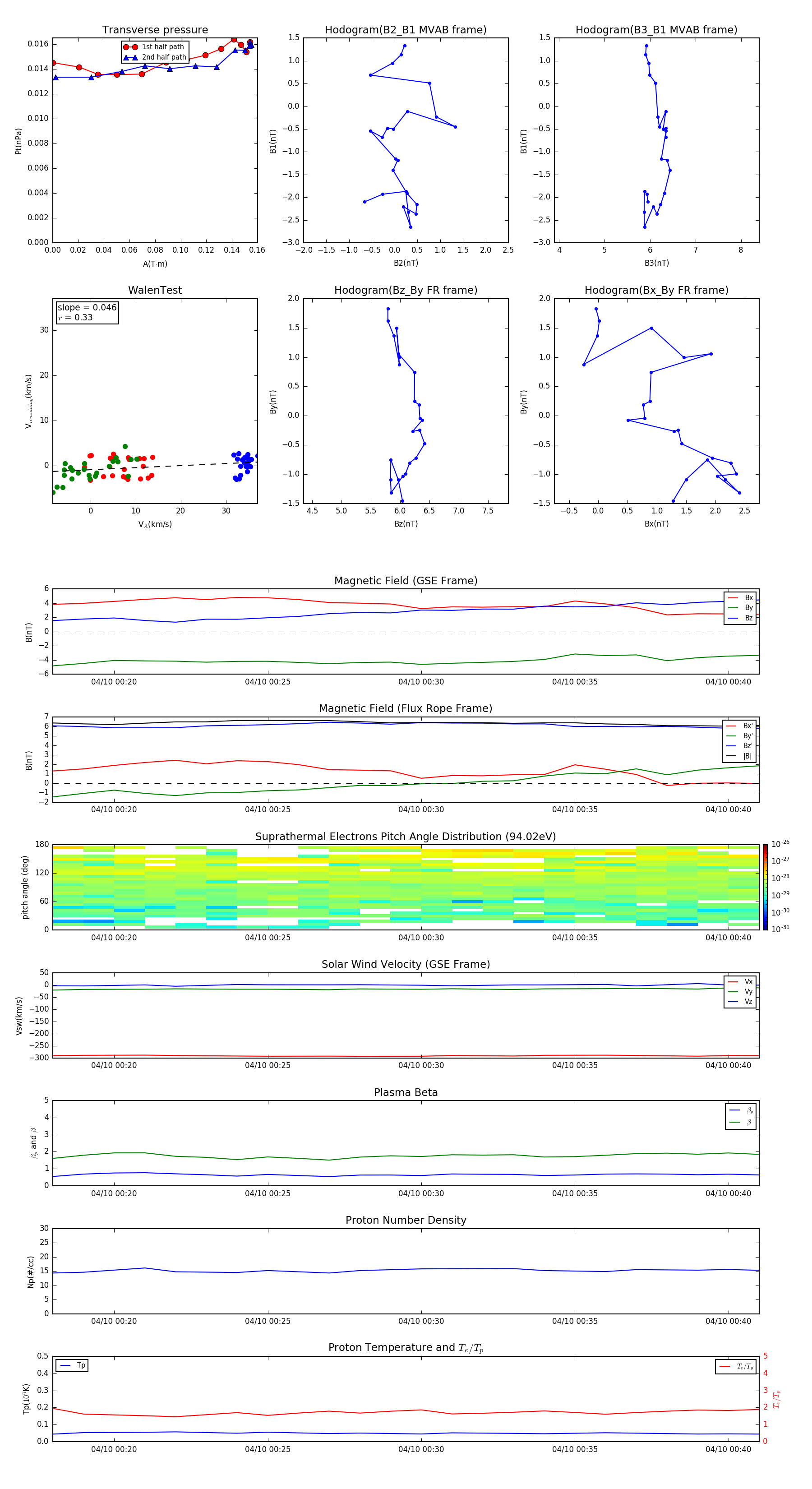
Flux Rope in 1997

Flux Rope Event 1997-04-10 00:18 ~ 1997-04-10 00:41 (24 minutes)


plot