HOME   LIST
‹–   –›

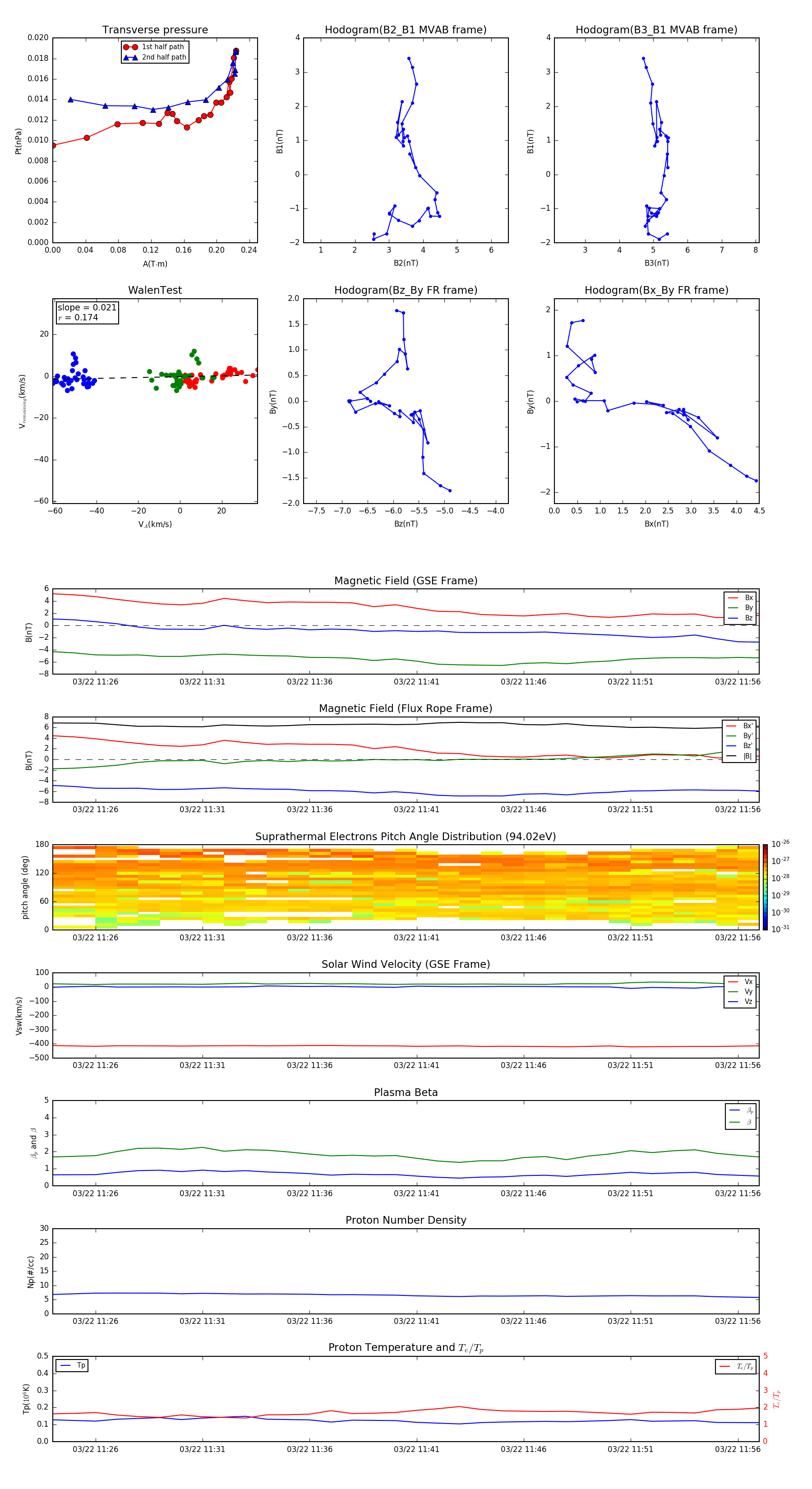
Flux Rope in 1997

Flux Rope Event 1997-03-22 11:24 ~ 1997-03-22 11:57 (34 minutes)


plot