HOME   LIST
‹–   –›

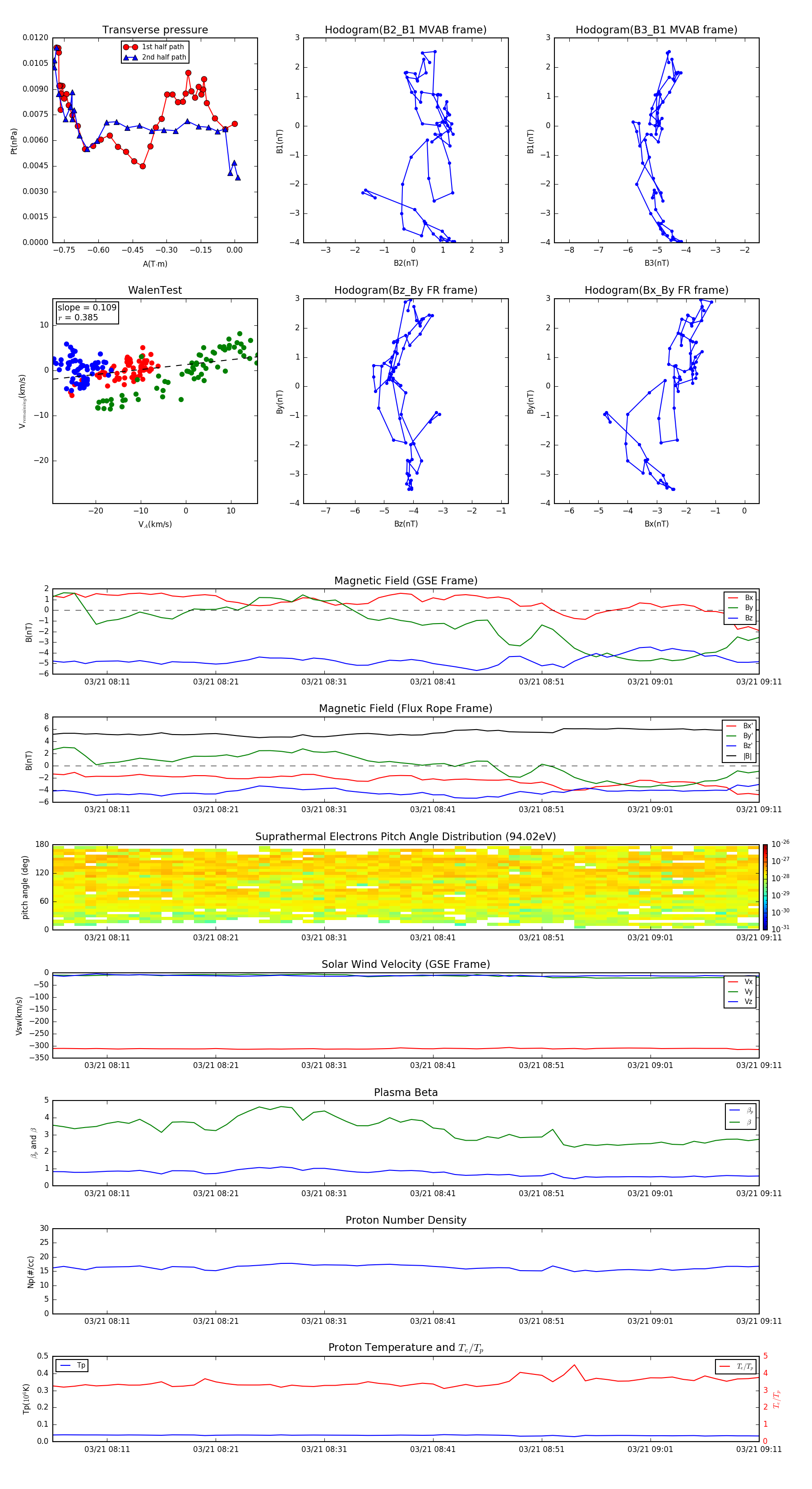
Flux Rope in 1997

Flux Rope Event 1997-03-21 08:06 ~ 1997-03-21 09:11 (66 minutes)


plot