HOME   LIST
‹–   –›

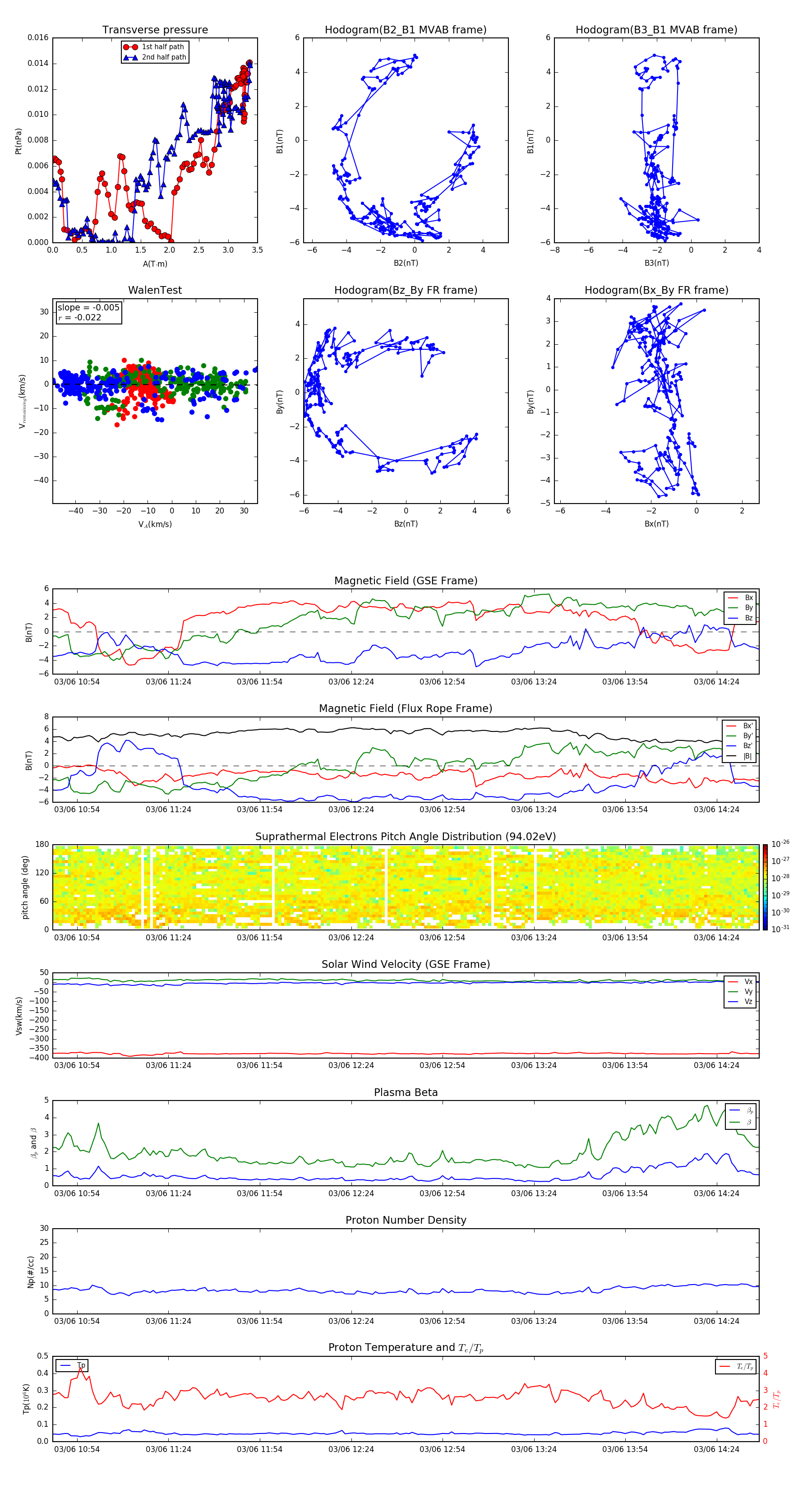
Flux Rope in 1997

Flux Rope Event 1997-03-06 10:46 ~ 1997-03-06 14:38 (233 minutes)


plot