HOME   LIST
‹–   –›

Flux Rope in 1997

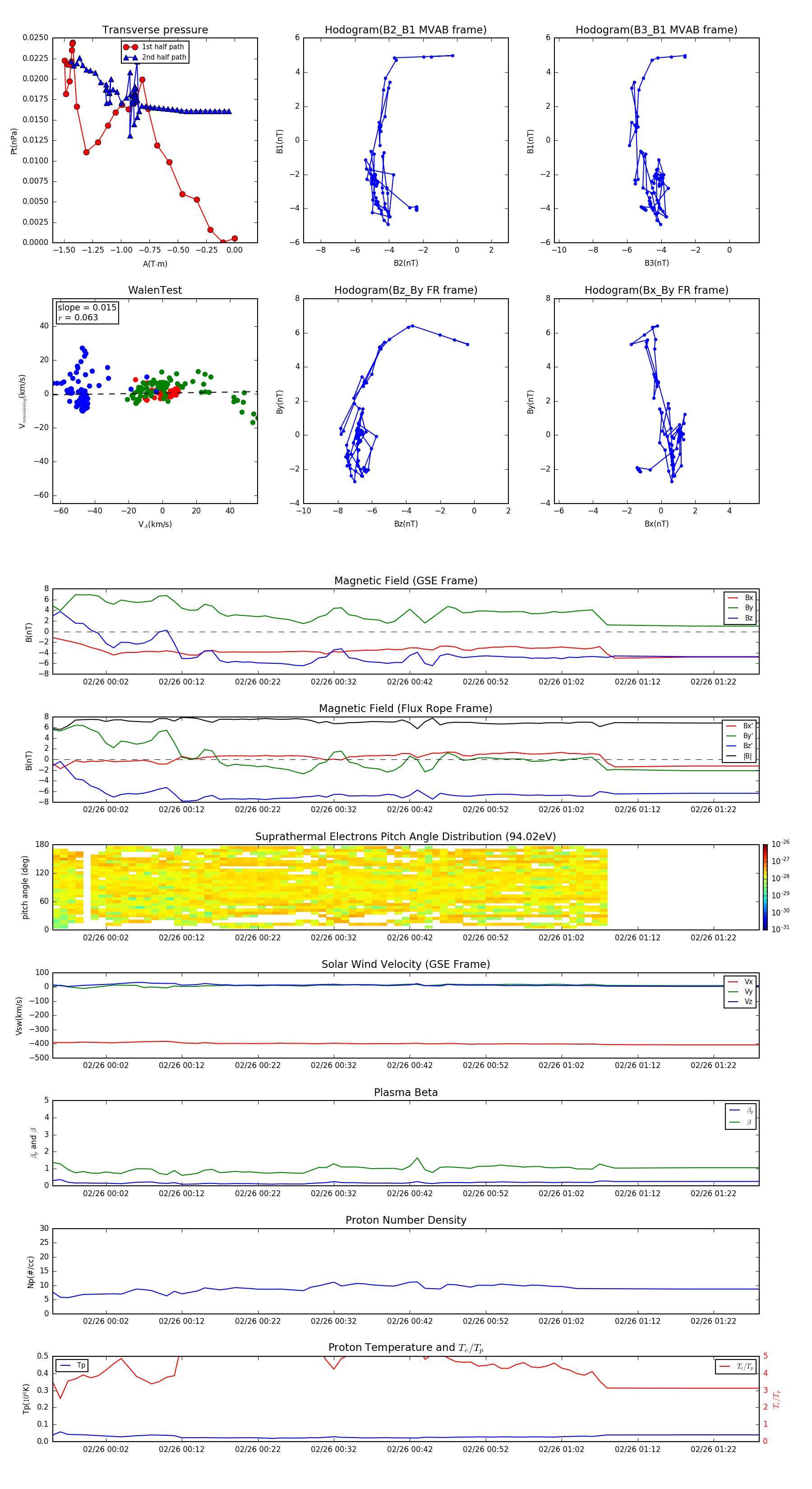
Flux Rope Event 1997-02-25 23:55 ~ 1997-02-26 01:28 (94 minutes)


plot