HOME   LIST
‹–   –›

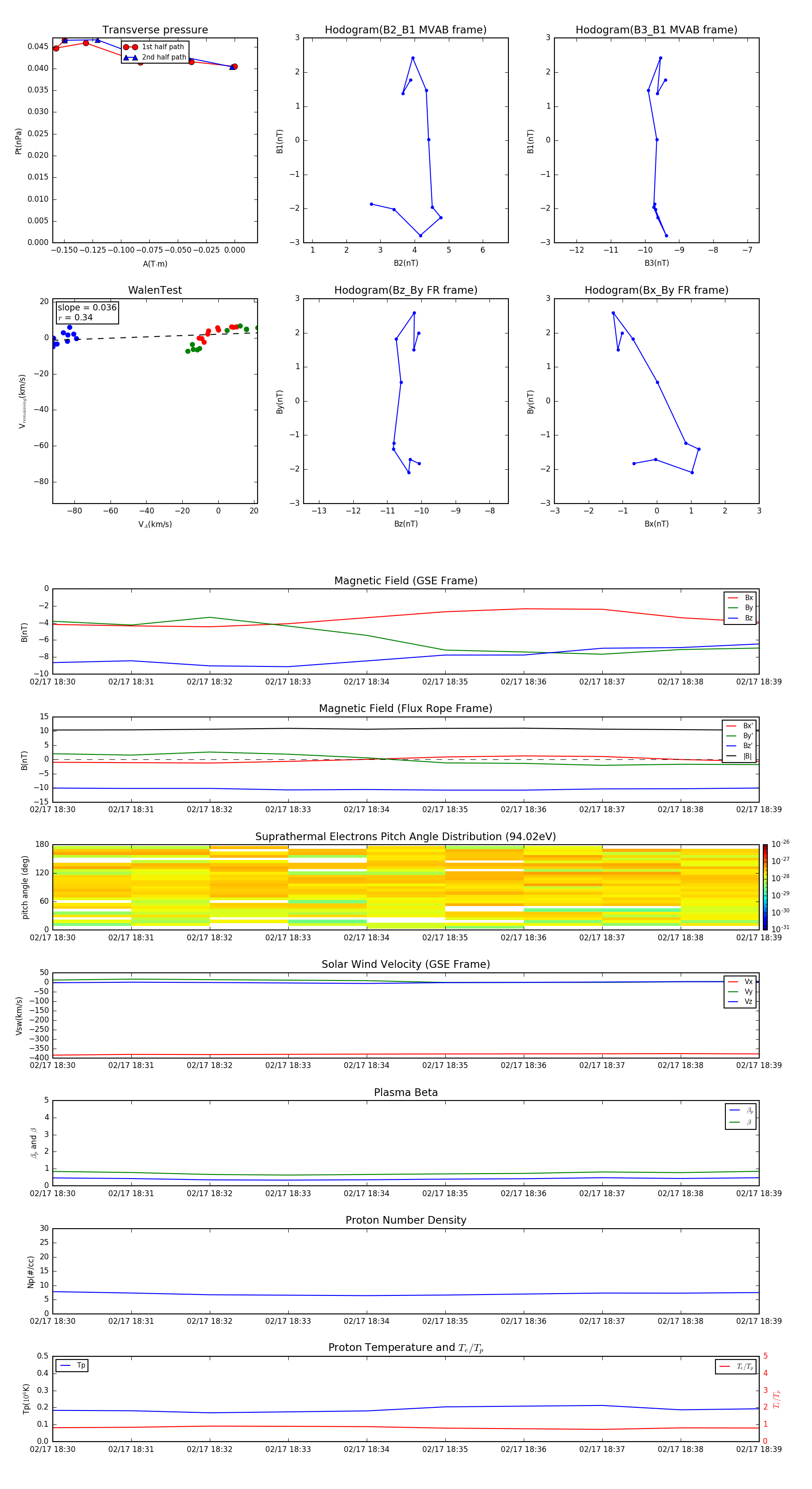
Flux Rope in 1997

Flux Rope Event 1997-02-17 18:30 ~ 1997-02-17 18:39 (10 minutes)


plot