HOME   LIST
‹–   –›

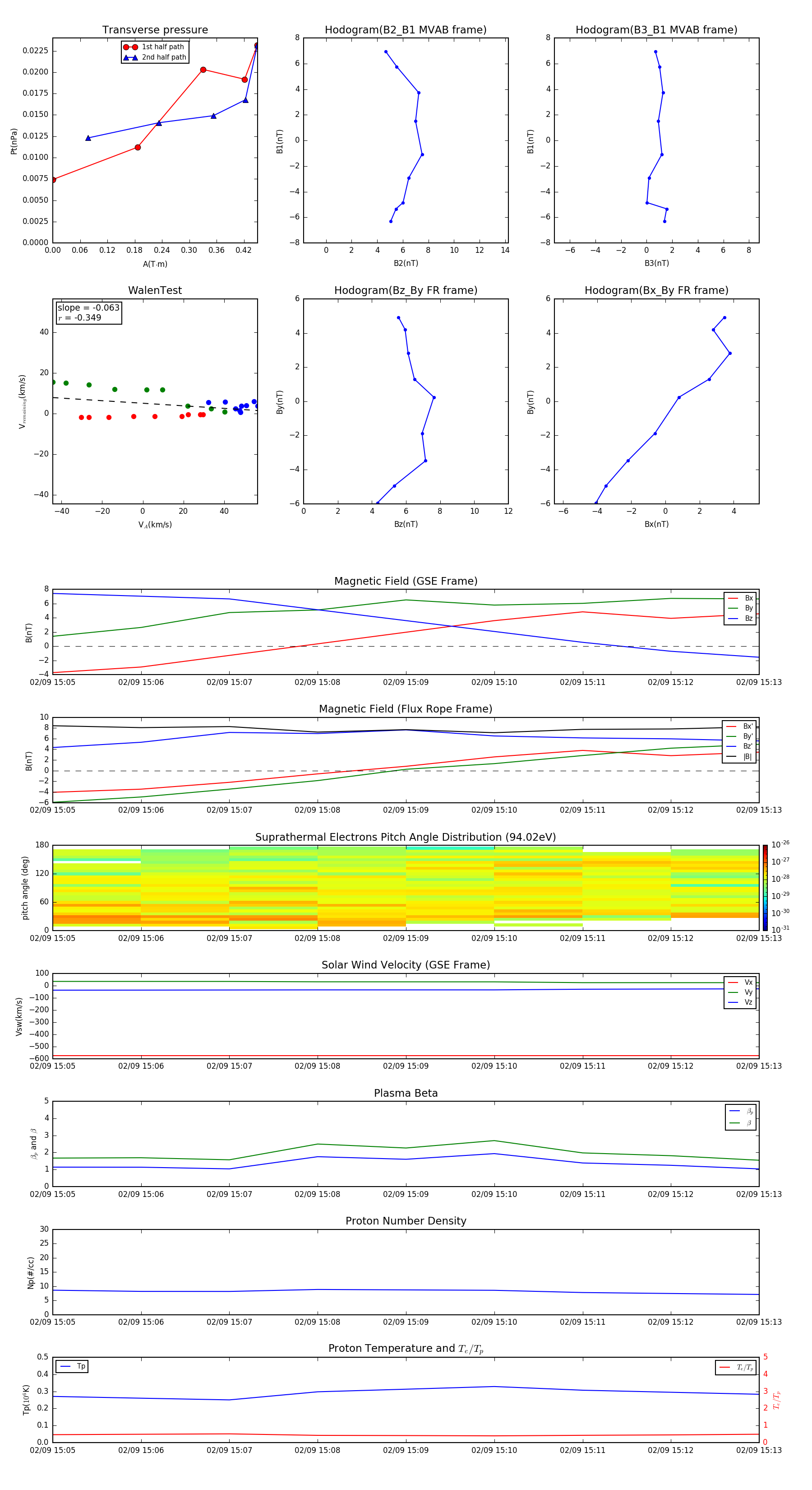
Flux Rope in 1997

Flux Rope Event 1997-02-09 15:05 ~ 1997-02-09 15:13 (9 minutes)


plot