HOME   LIST
‹–   –›

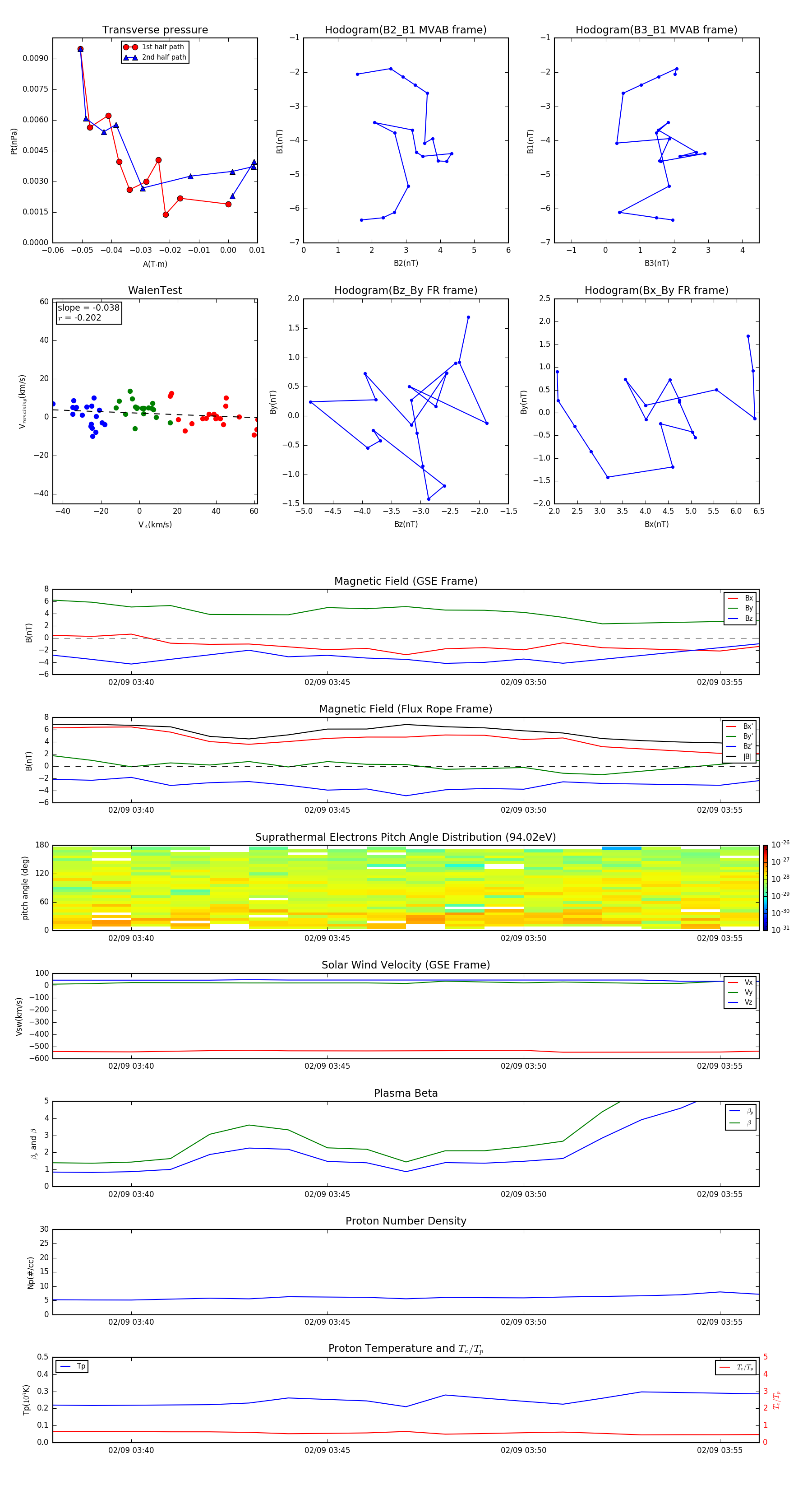
Flux Rope in 1997

Flux Rope Event 1997-02-09 03:38 ~ 1997-02-09 03:56 (19 minutes)


plot