HOME   LIST
‹–   –›

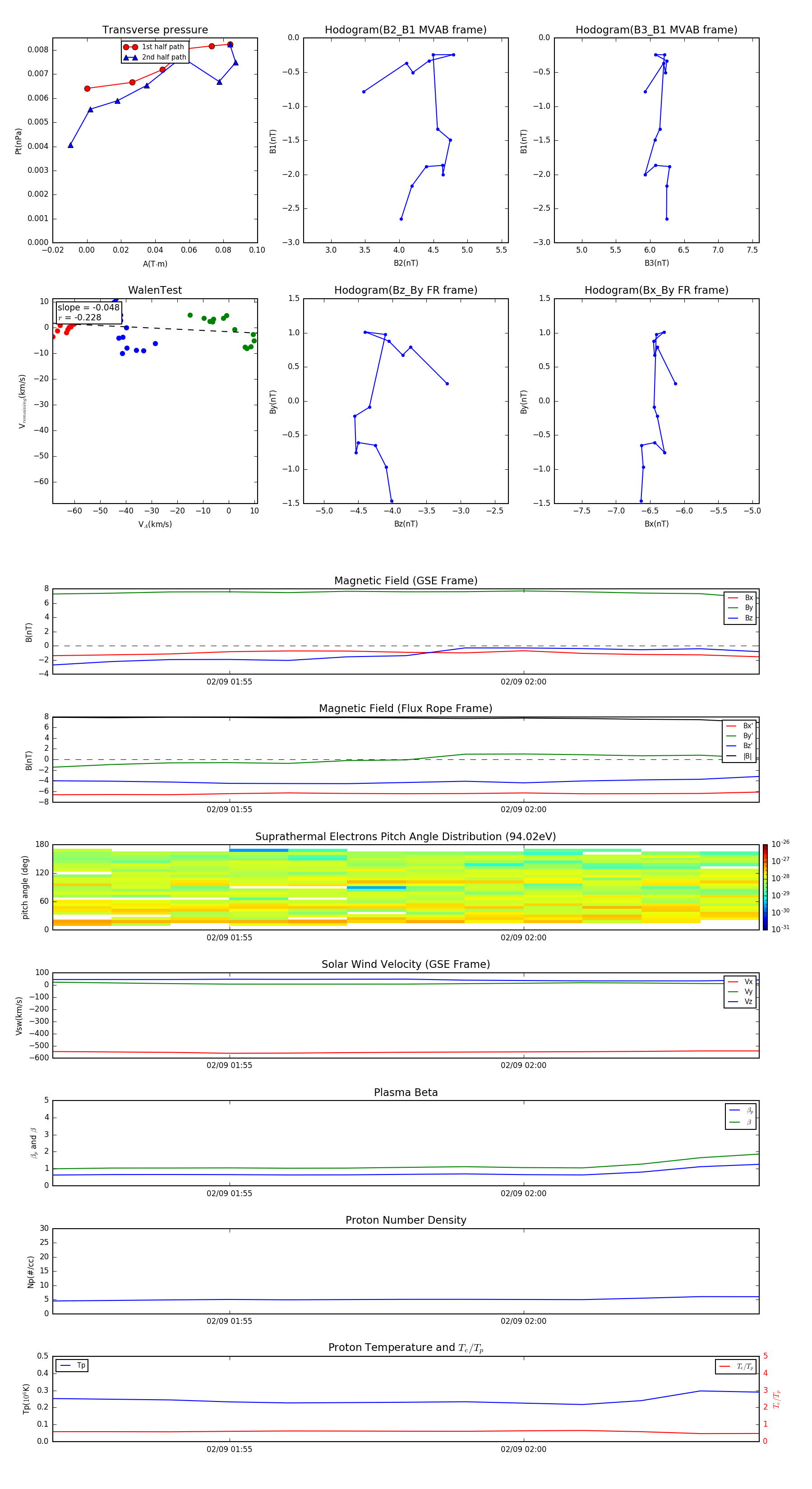
Flux Rope in 1997

Flux Rope Event 1997-02-09 01:52 ~ 1997-02-09 02:04 (13 minutes)


plot